HOME   LIST
‹–   –›

Flux Rope in 2024

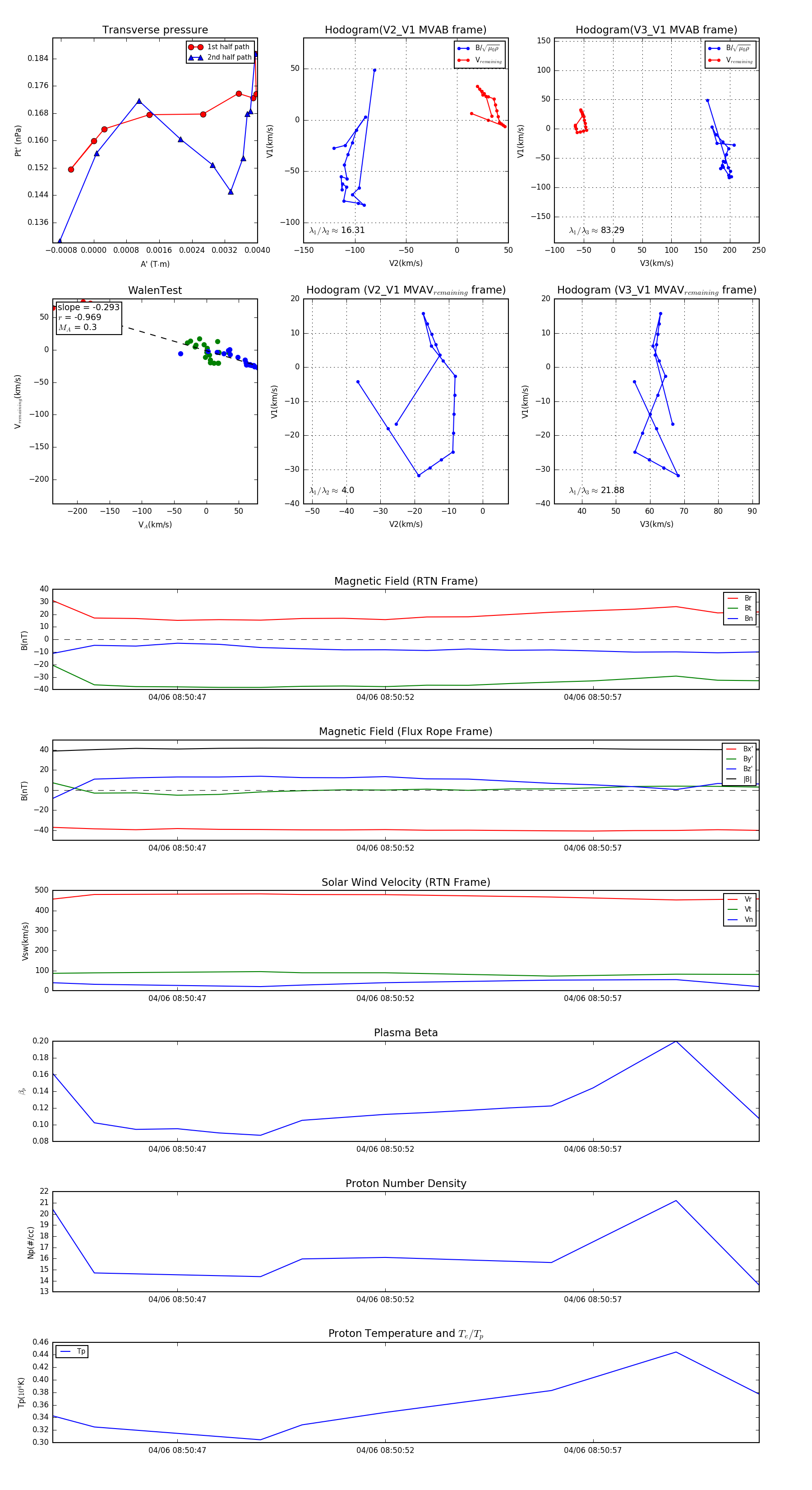
Flux Rope Event 2024-04-06 08:50:44 ~ 2024-04-06 08:51:01 (18 seconds)


plot