HOME   LIST
‹–   –›

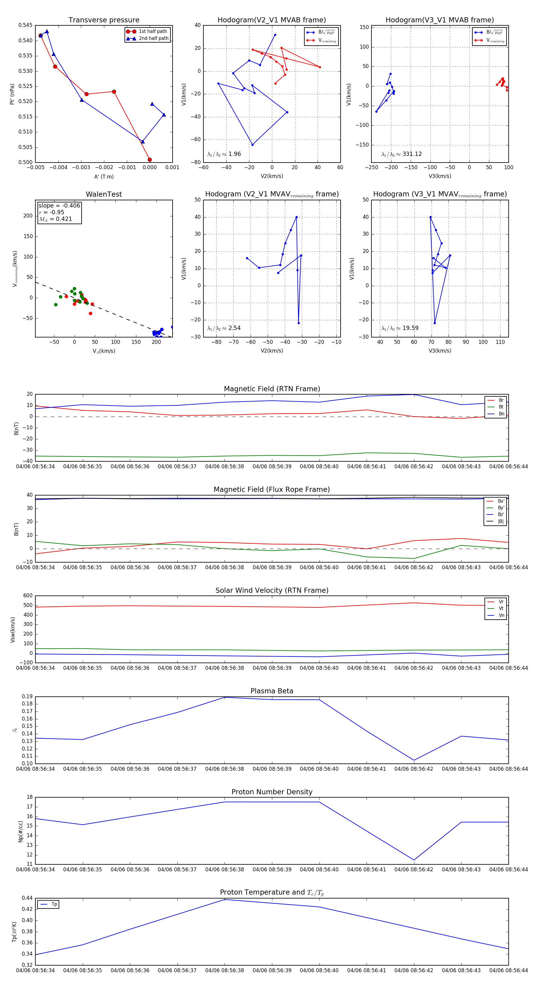
Flux Rope in 2024

Flux Rope Event 2024-04-06 08:56:34 ~ 2024-04-06 08:56:44 (11 seconds)


plot