HOME   LIST
‹–   –›

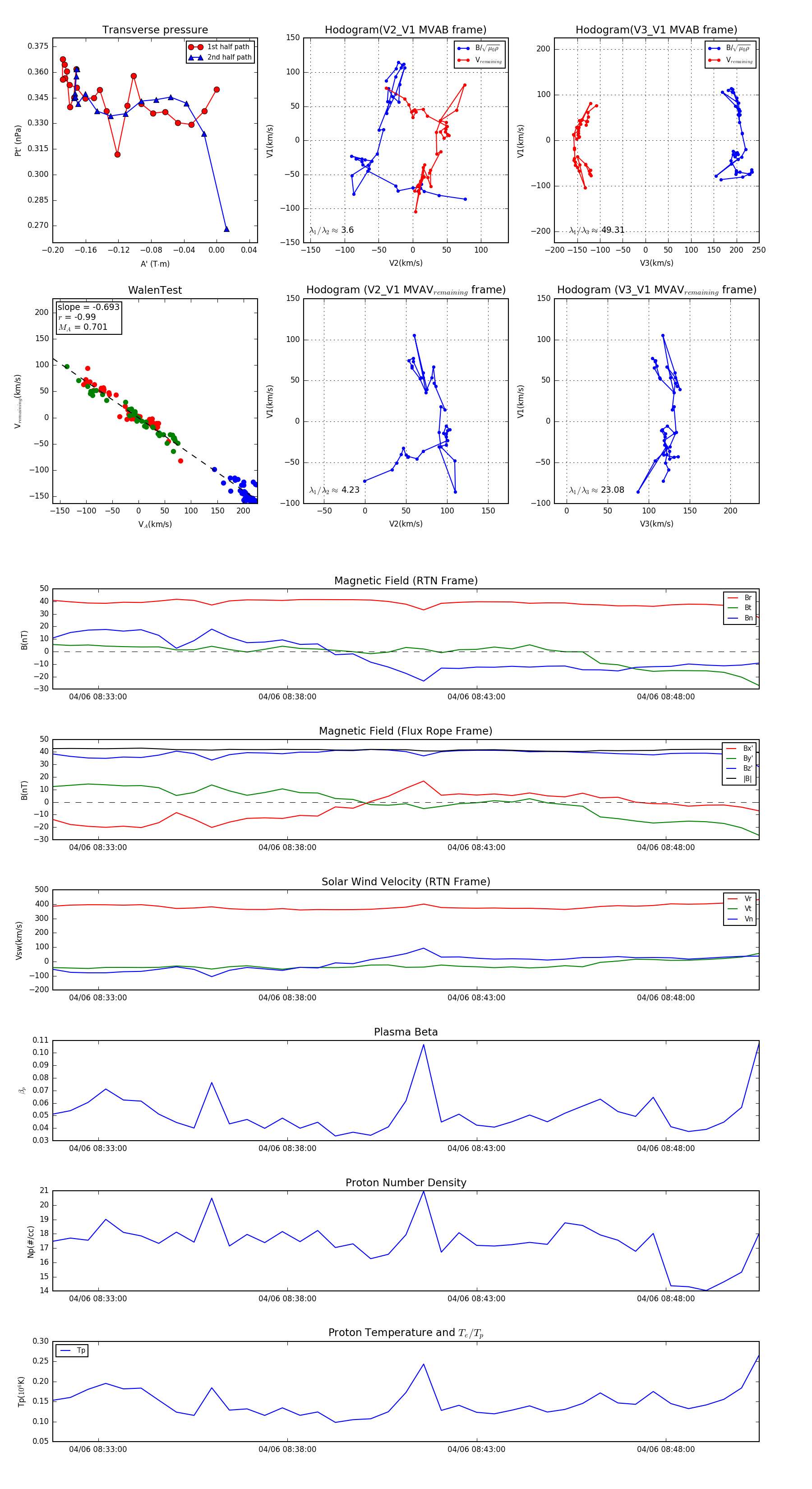
Flux Rope in 2024

Flux Rope Event 2024-04-06 08:31:48 ~ 2024-04-06 08:50:28 (1121 seconds)


plot