HOME   LIST
‹–   –›

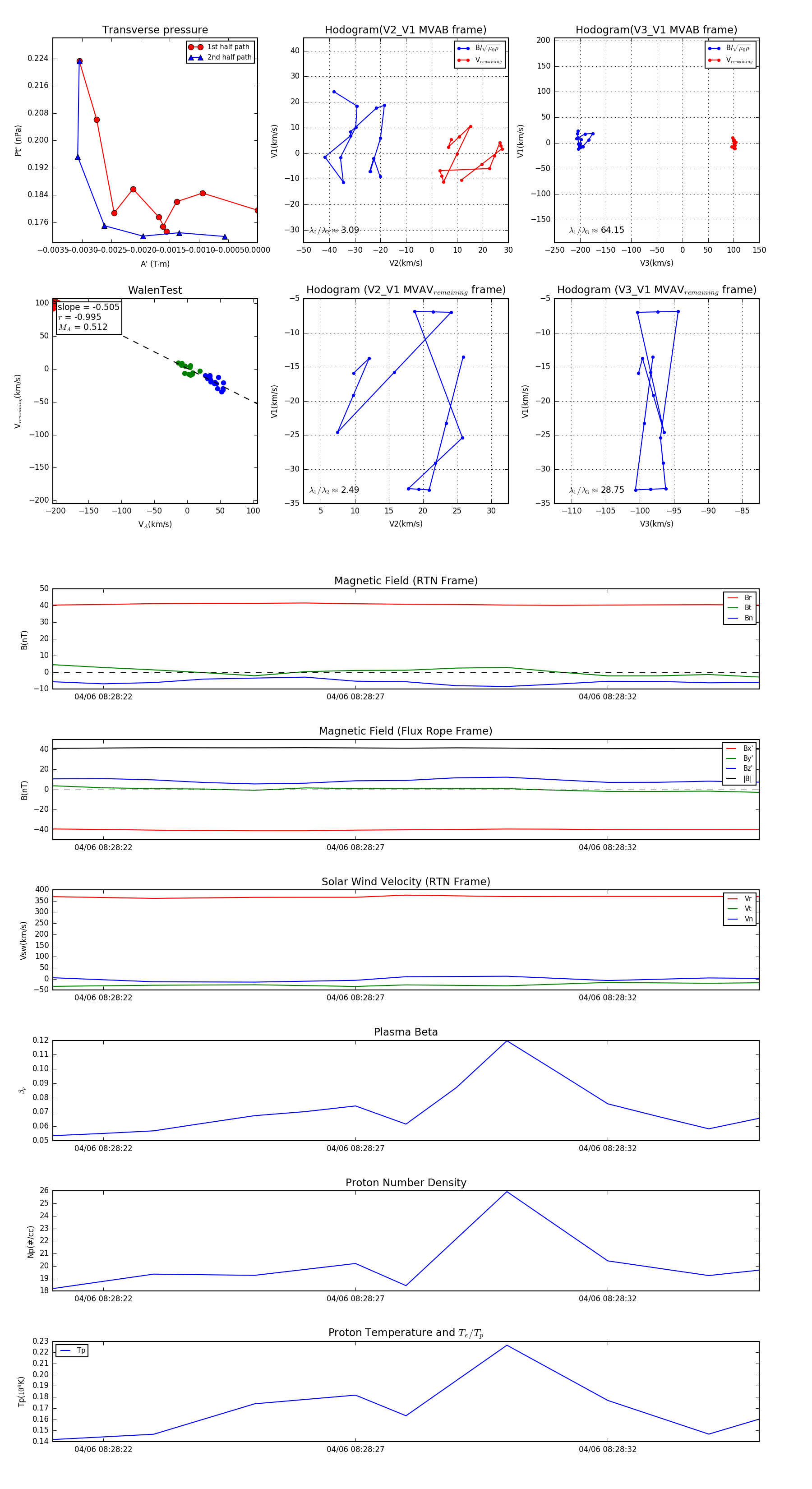
Flux Rope in 2024

Flux Rope Event 2024-04-06 08:28:21 ~ 2024-04-06 08:28:35 (15 seconds)


plot