HOME   LIST
‹–   –›

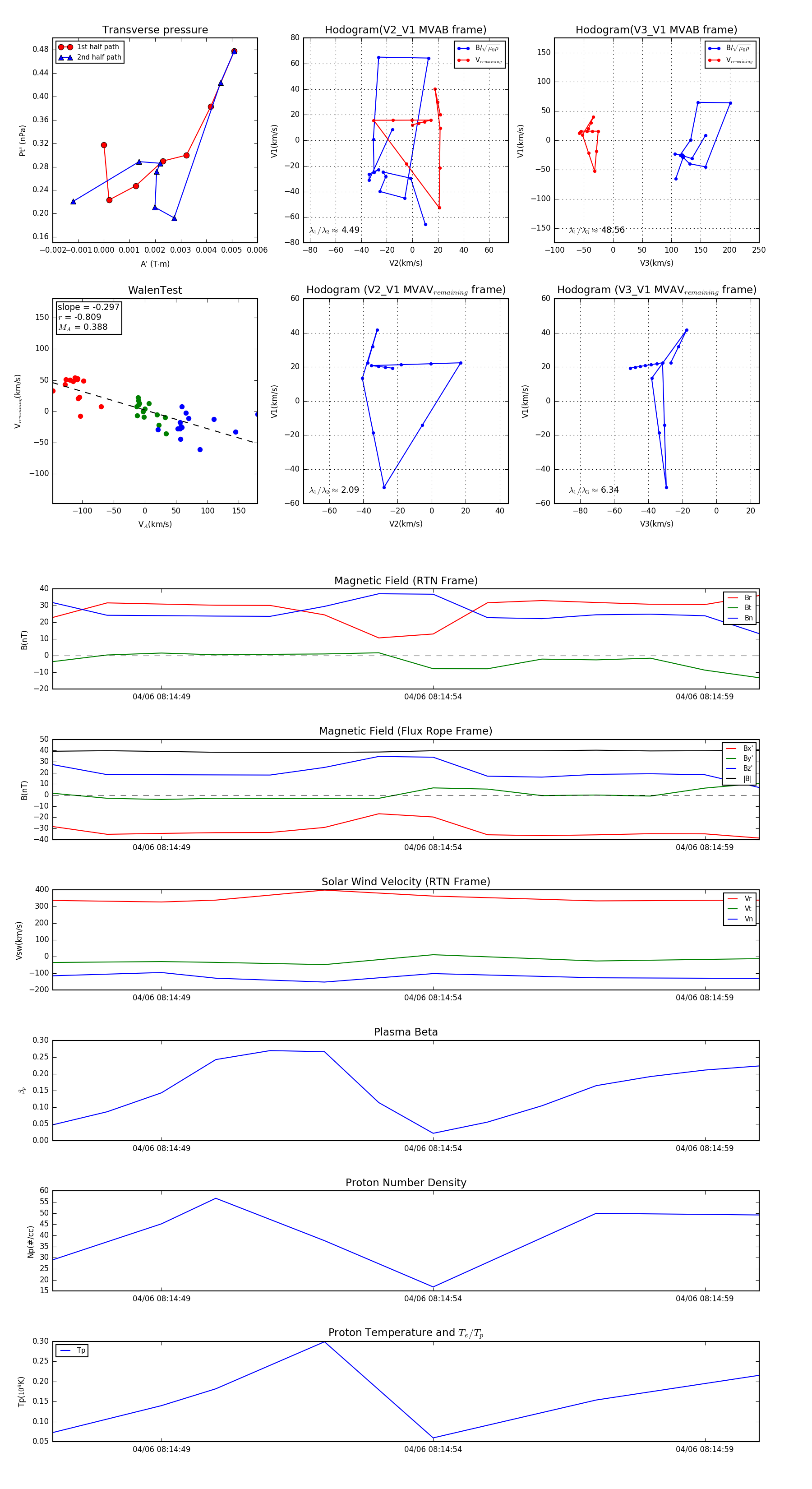
Flux Rope in 2024

Flux Rope Event 2024-04-06 08:14:47 ~ 2024-04-06 08:15:00 (14 seconds)


plot