HOME   LIST
‹–   –›

Flux Rope in 2024

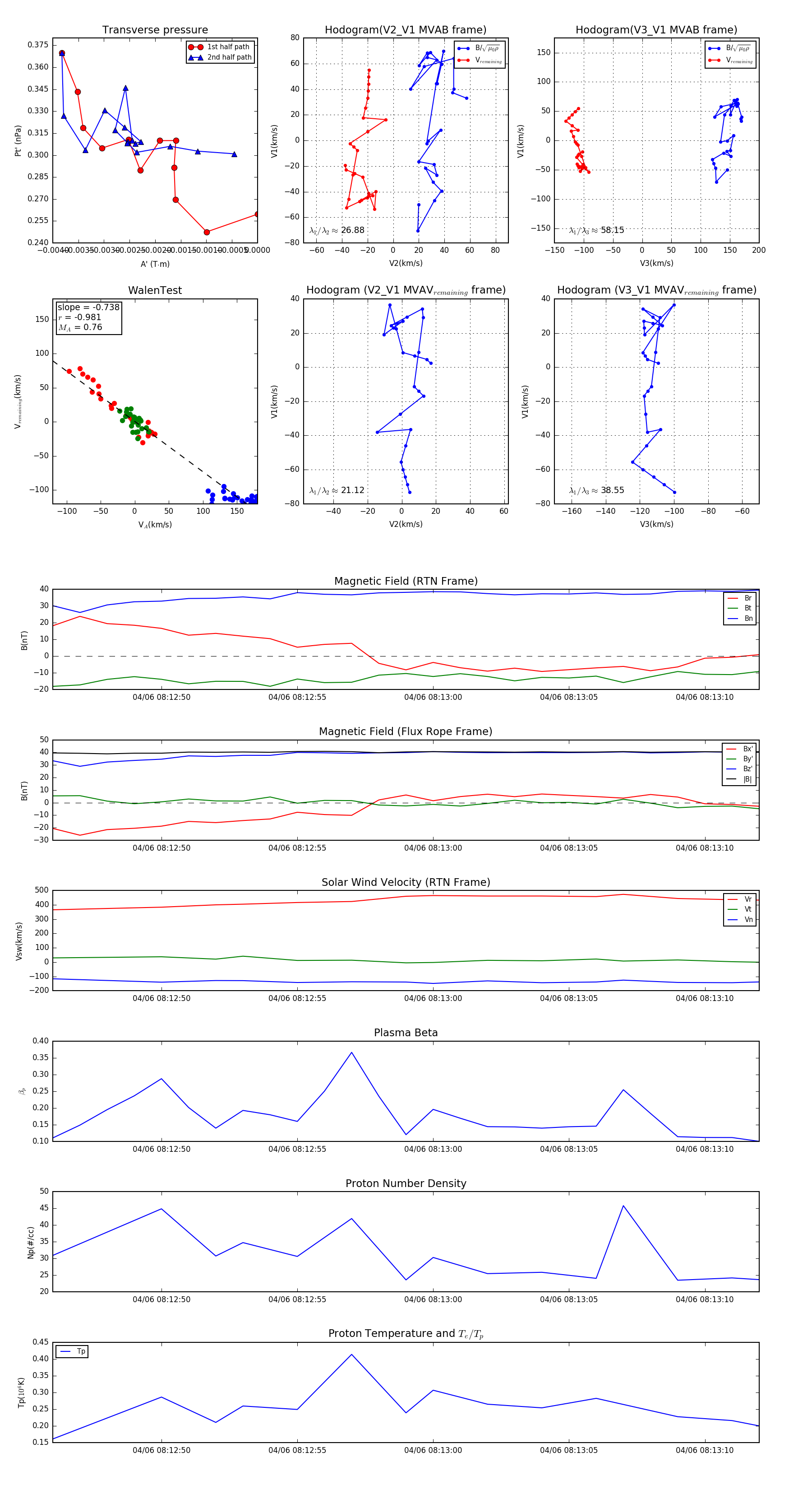
Flux Rope Event 2024-04-06 08:12:46 ~ 2024-04-06 08:13:12 (27 seconds)


plot