HOME   LIST
‹–   –›

Flux Rope in 2024

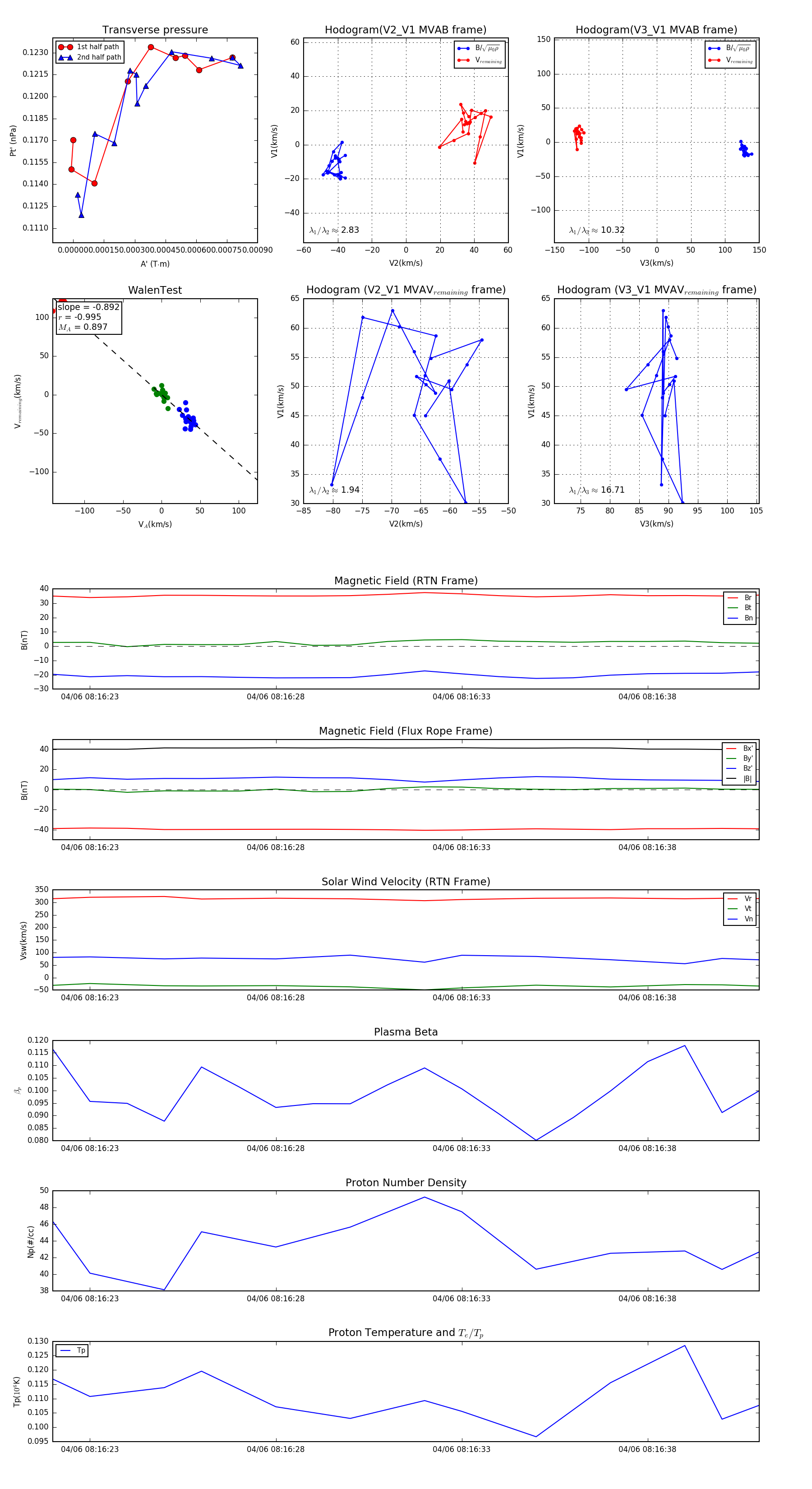
Flux Rope Event 2024-04-06 08:16:22 ~ 2024-04-06 08:16:41 (20 seconds)


plot