HOME   LIST
‹–   –›

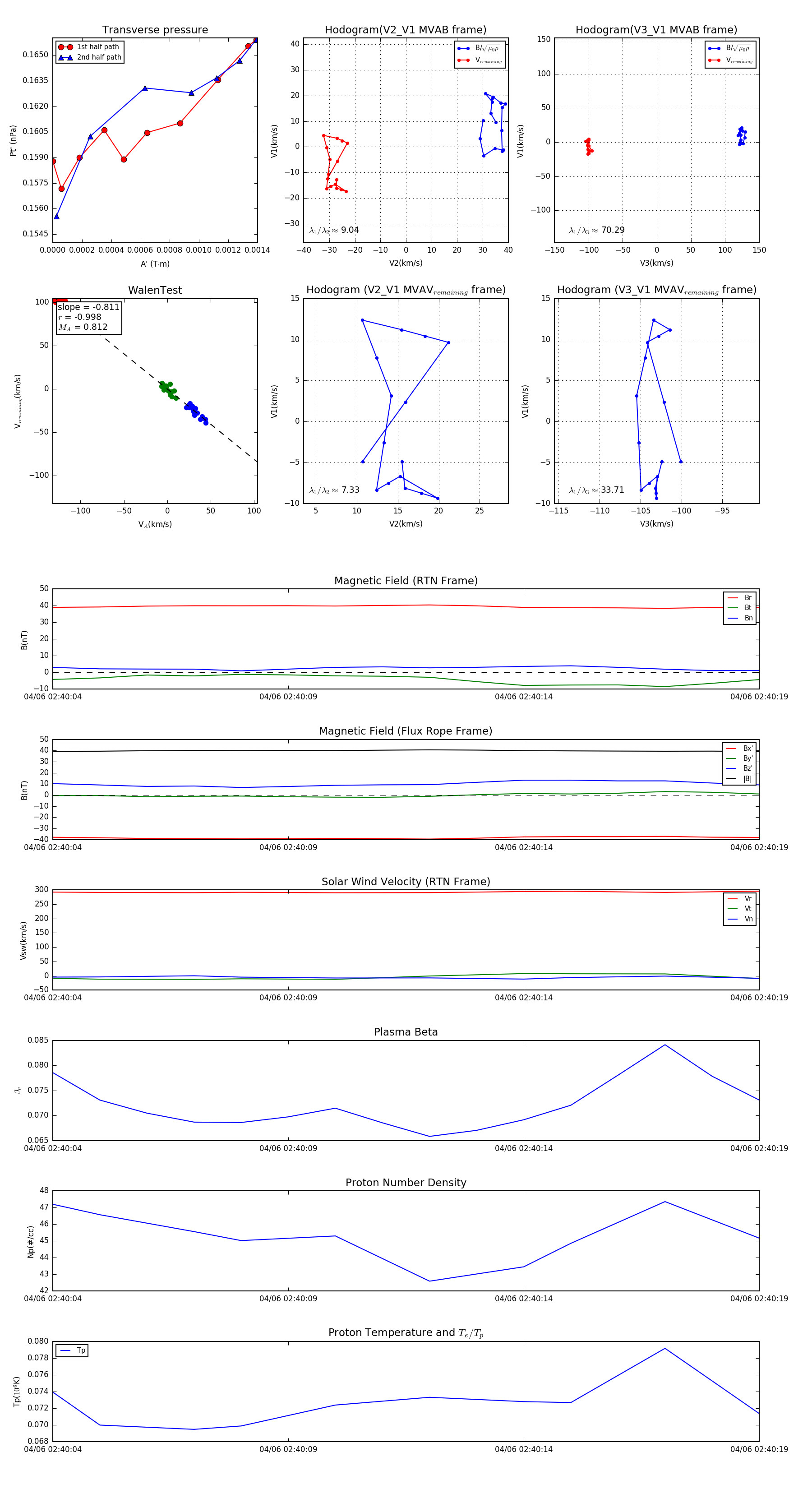
Flux Rope in 2024

Flux Rope Event 2024-04-06 02:40:04 ~ 2024-04-06 02:40:19 (16 seconds)


plot