HOME   LIST
‹–   –›

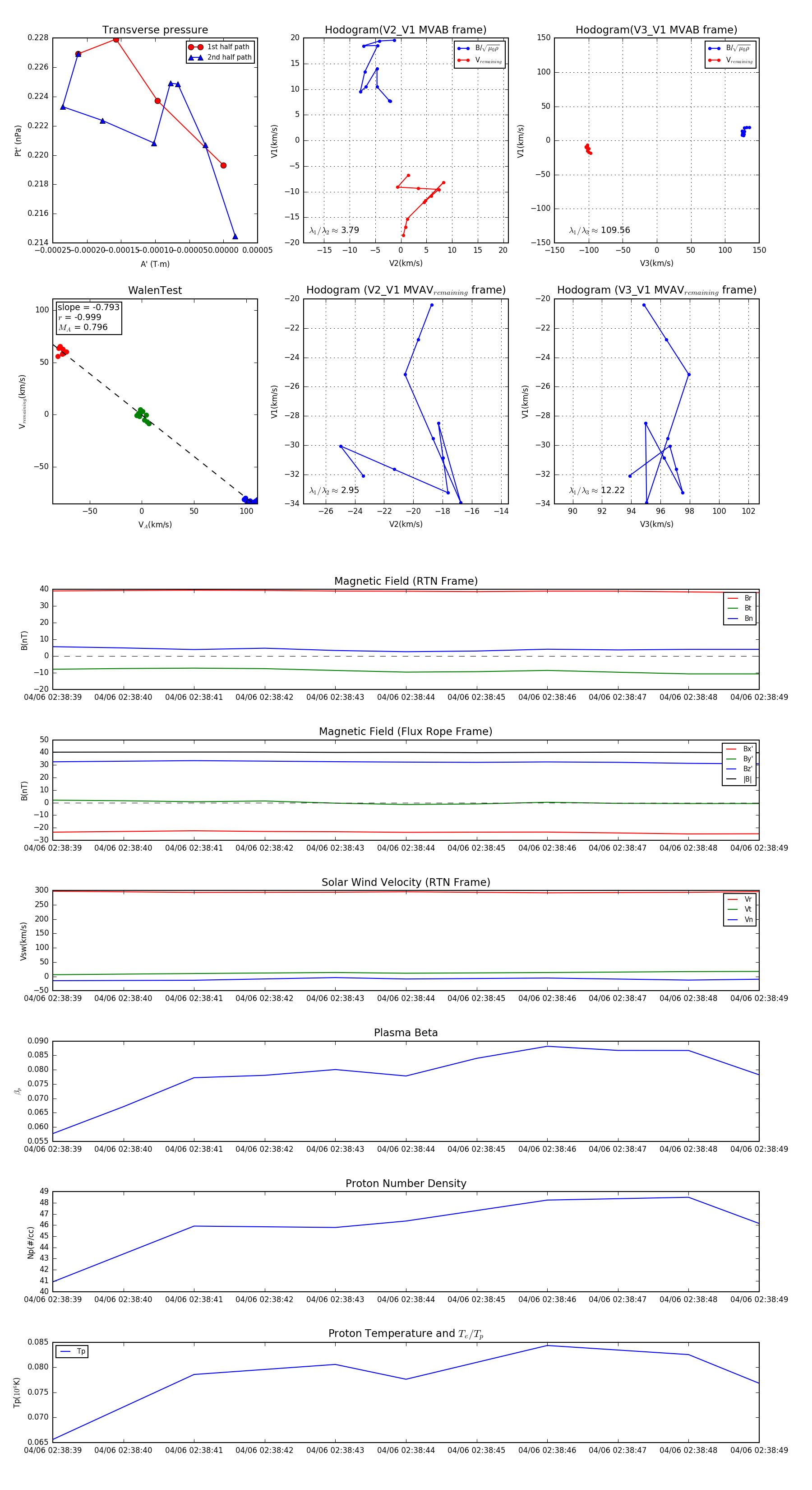
Flux Rope in 2024

Flux Rope Event 2024-04-06 02:38:39 ~ 2024-04-06 02:38:49 (11 seconds)


plot