HOME   LIST
‹–   –›

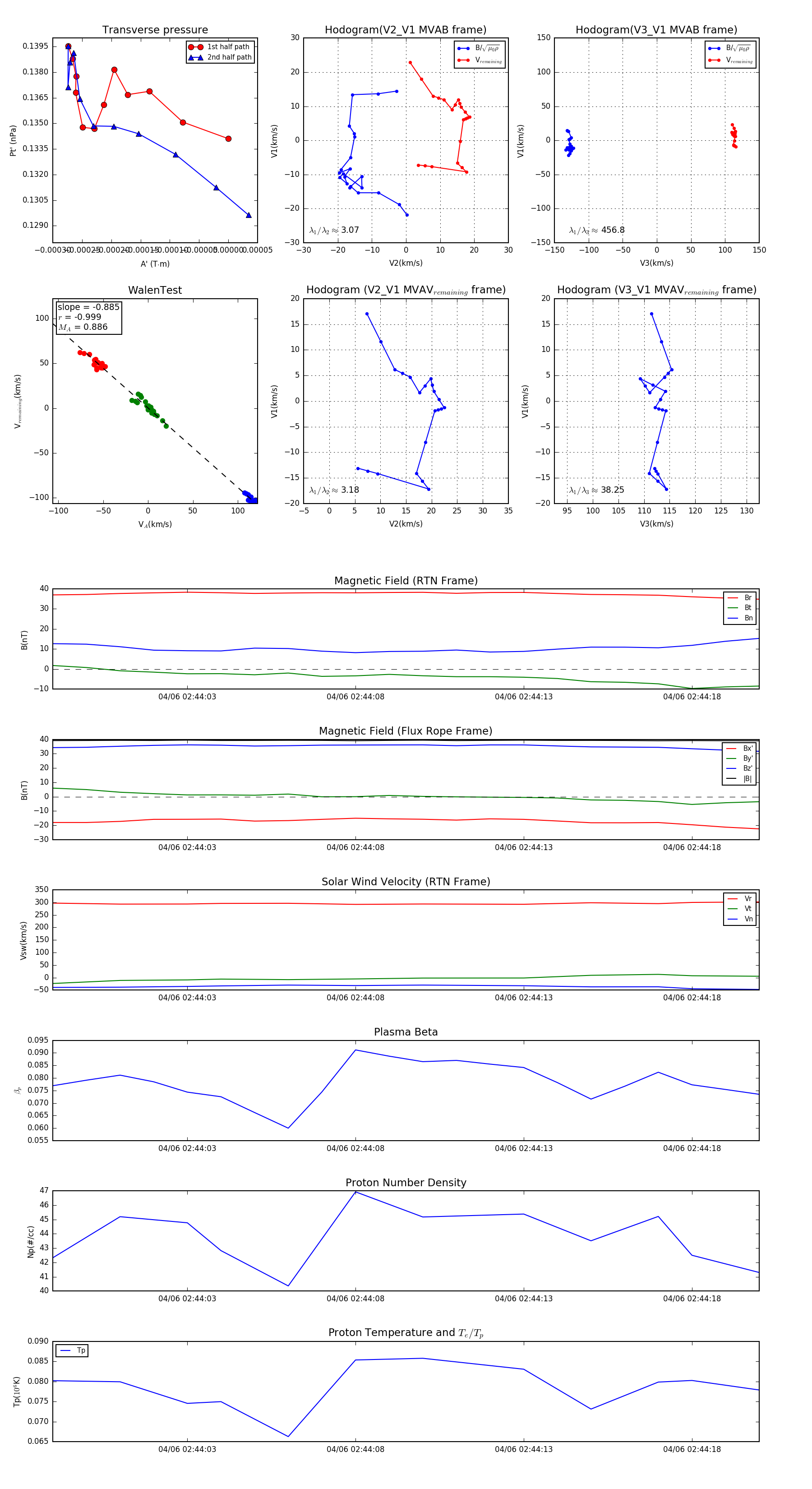
Flux Rope in 2024

Flux Rope Event 2024-04-06 02:43:59 ~ 2024-04-06 02:44:20 (22 seconds)


plot