HOME   LIST
‹–   –›

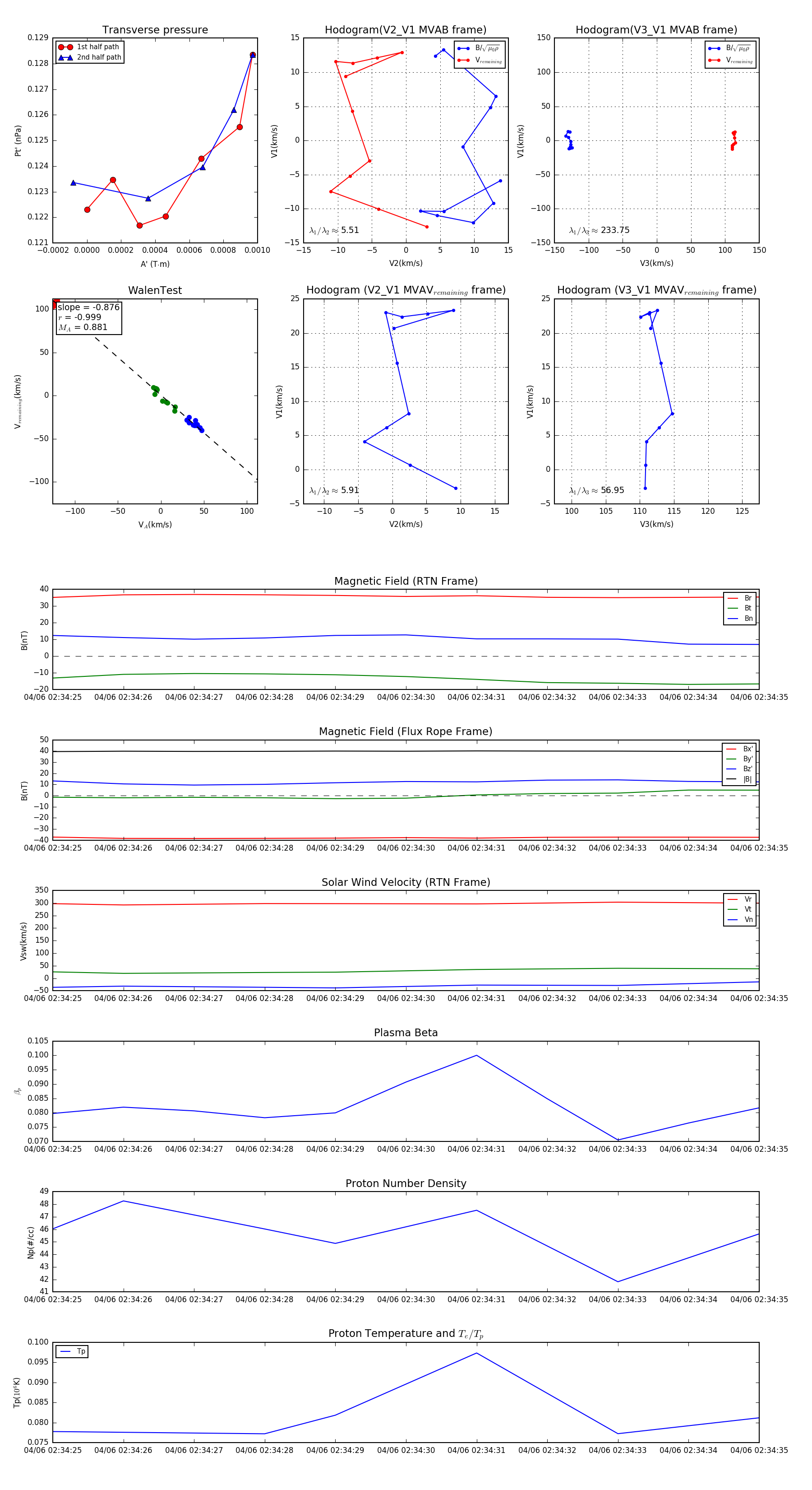
Flux Rope in 2024

Flux Rope Event 2024-04-06 02:34:25 ~ 2024-04-06 02:34:35 (11 seconds)


plot