HOME   LIST
‹–   –›

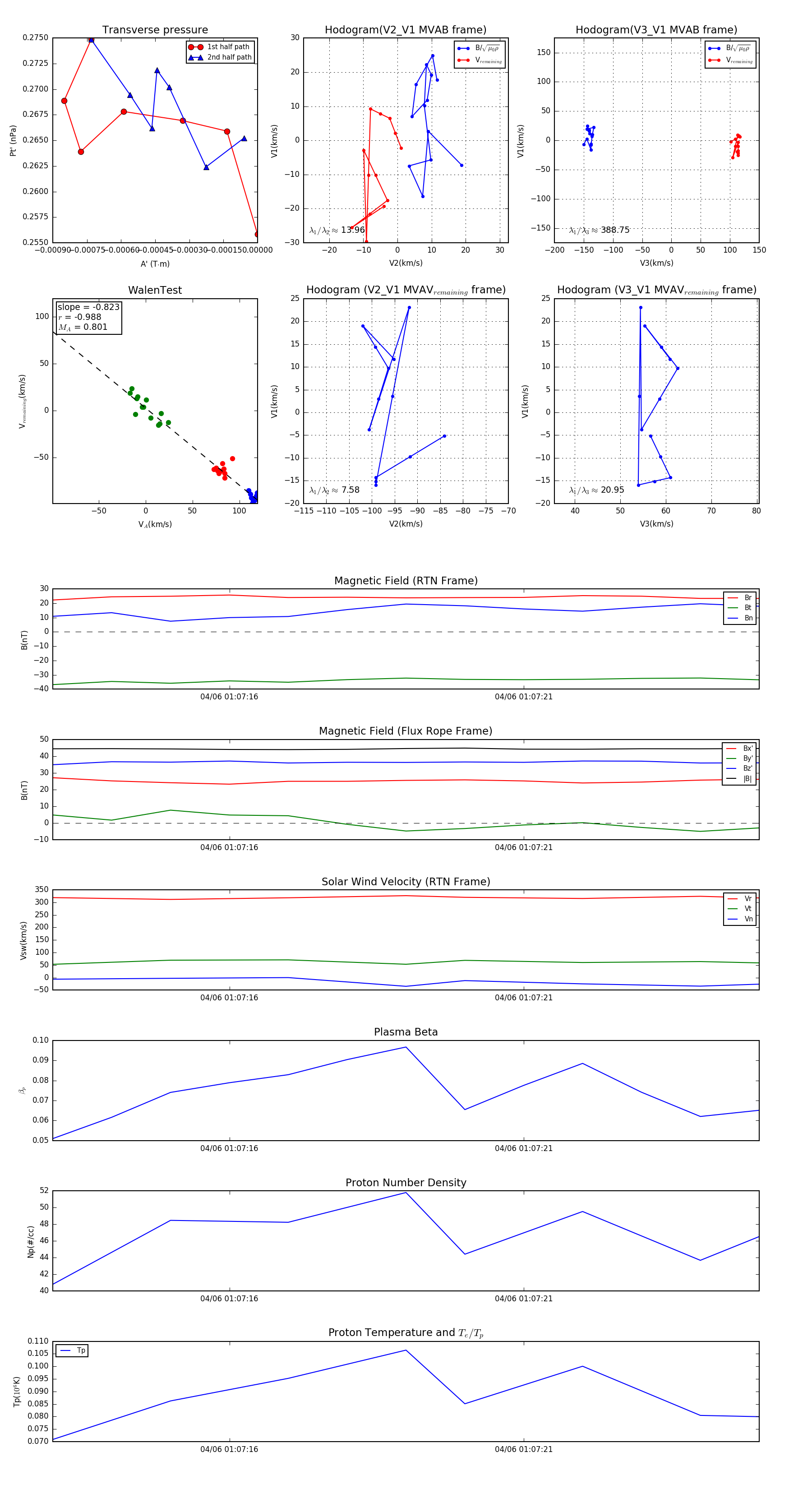
Flux Rope in 2024

Flux Rope Event 2024-04-06 01:07:13 ~ 2024-04-06 01:07:25 (13 seconds)


plot