HOME   LIST
‹–   –›

Flux Rope in 2024

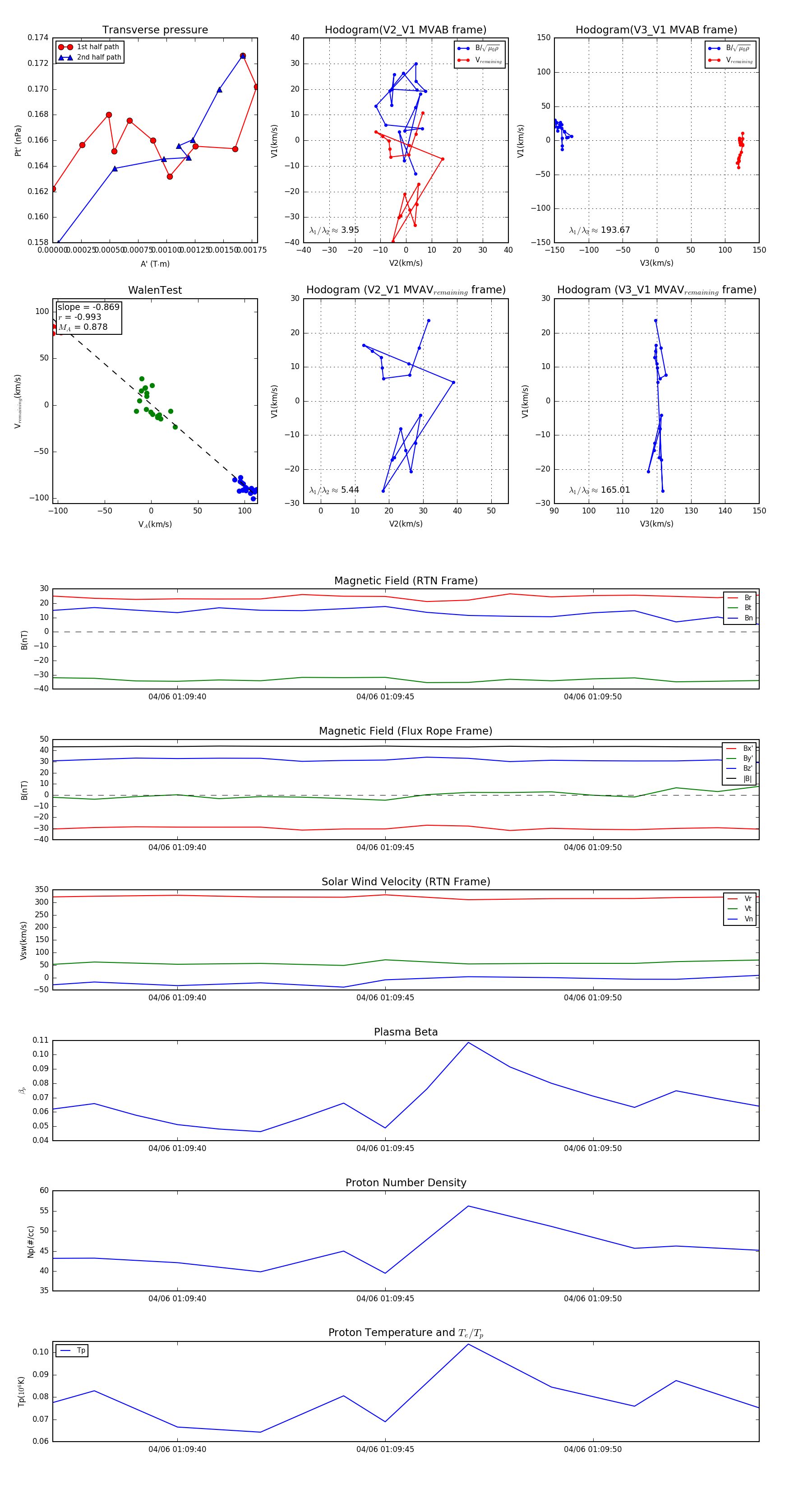
Flux Rope Event 2024-04-06 01:09:37 ~ 2024-04-06 01:09:54 (18 seconds)


plot