HOME   LIST
‹–   –›

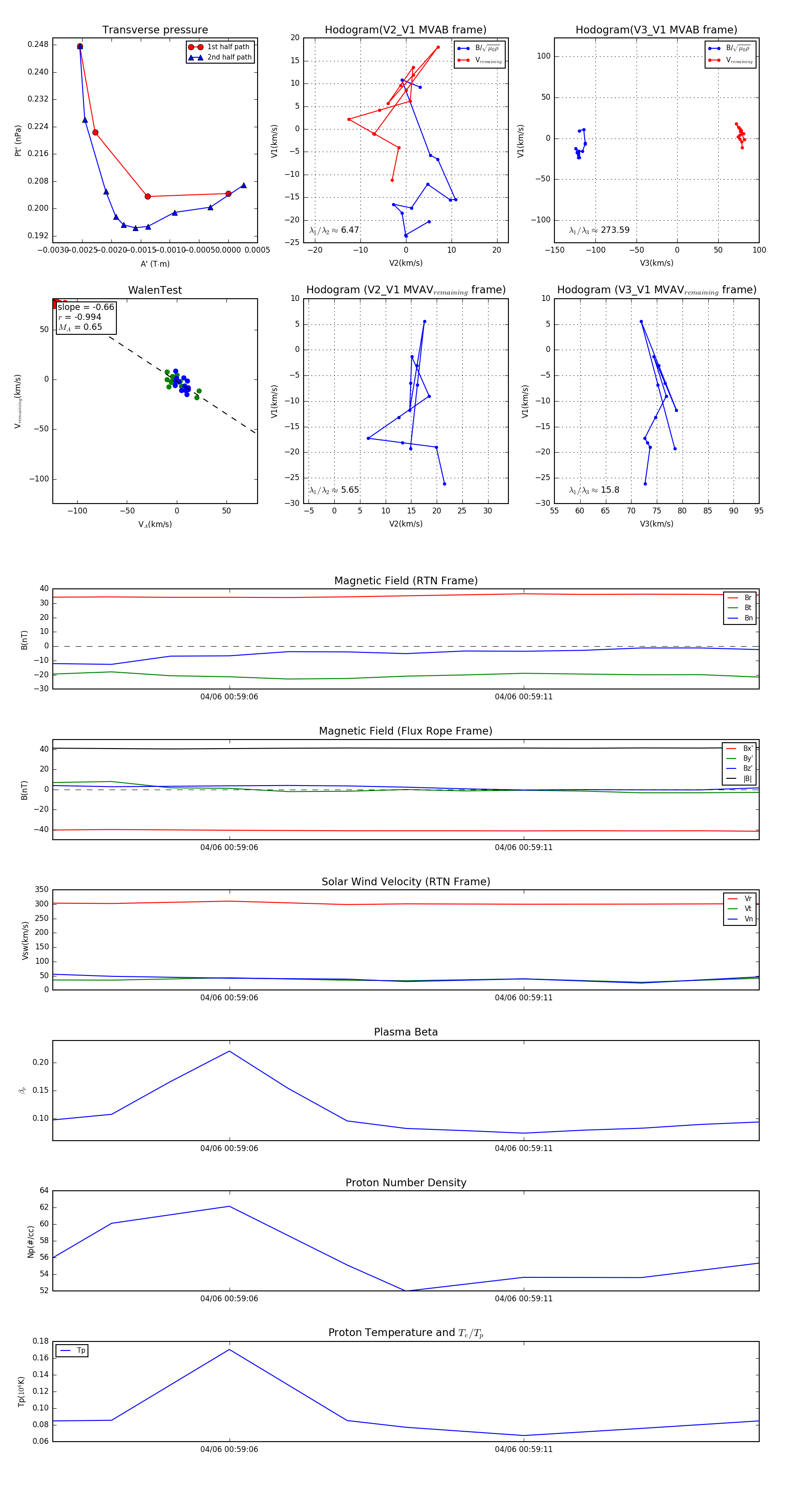
Flux Rope in 2024

Flux Rope Event 2024-04-06 00:59:03 ~ 2024-04-06 00:59:15 (13 seconds)


plot