HOME   LIST
‹–   –›

Flux Rope in 2024

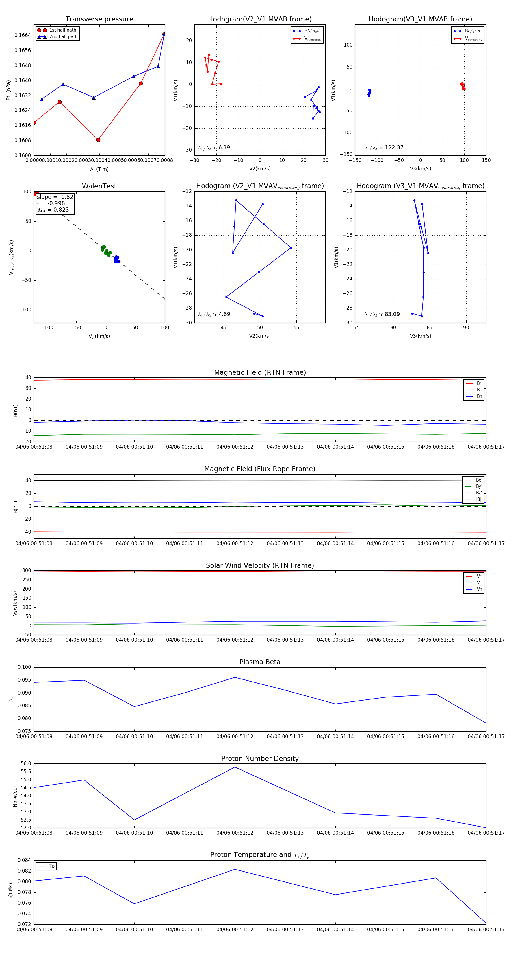
Flux Rope Event 2024-04-06 00:51:08 ~ 2024-04-06 00:51:17 (10 seconds)


plot