HOME   LIST
‹–   –›

Flux Rope in 2024

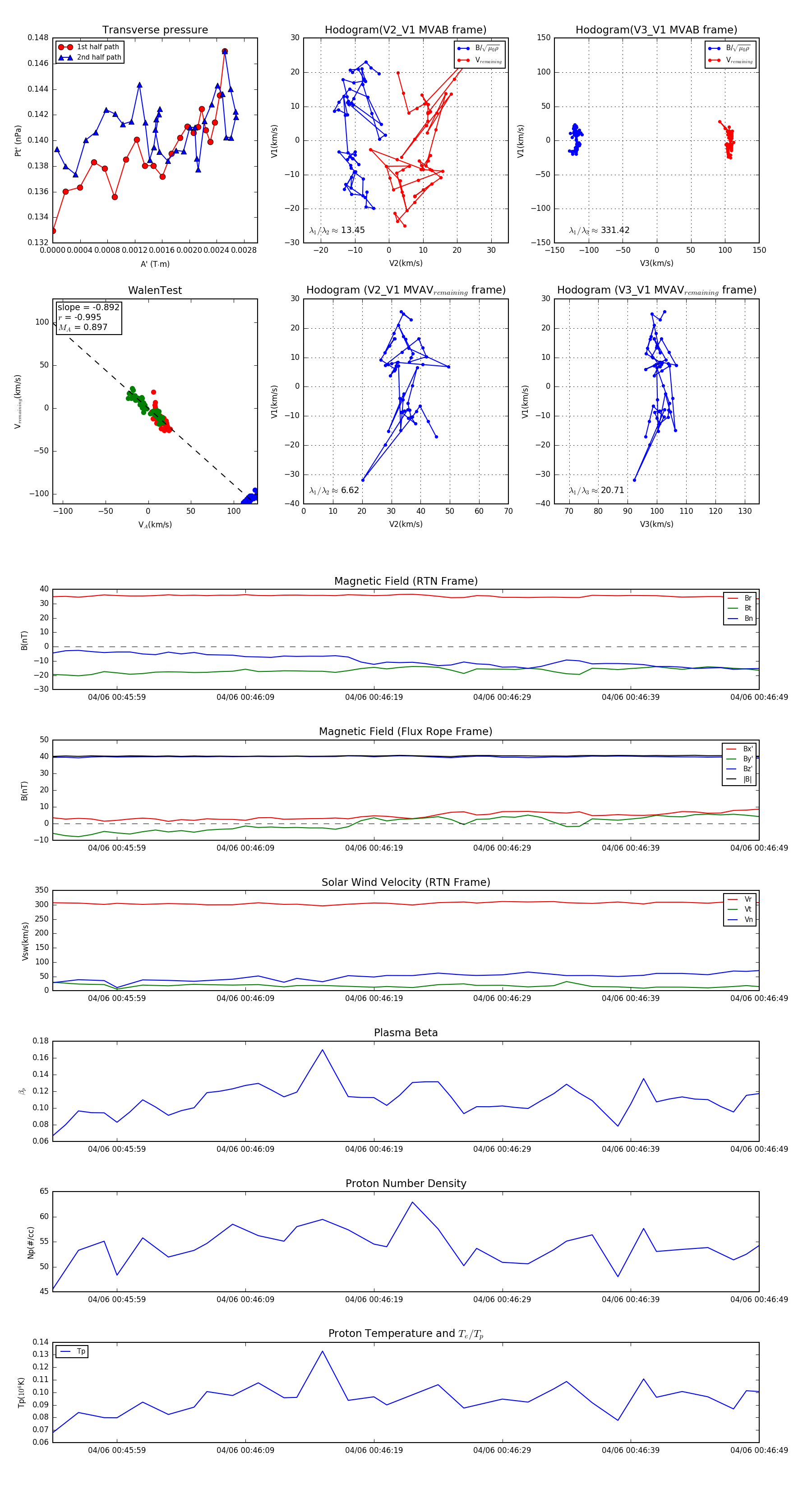
Flux Rope Event 2024-04-06 00:45:54 ~ 2024-04-06 00:46:49 (56 seconds)


plot