HOME   LIST
‹–   –›

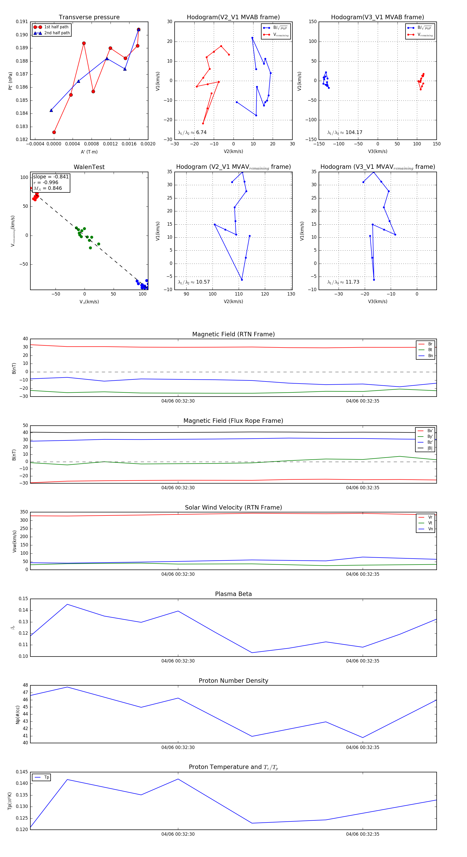
Flux Rope in 2024

Flux Rope Event 2024-04-06 00:32:26 ~ 2024-04-06 00:32:37 (12 seconds)


plot