HOME   LIST
‹–   –›

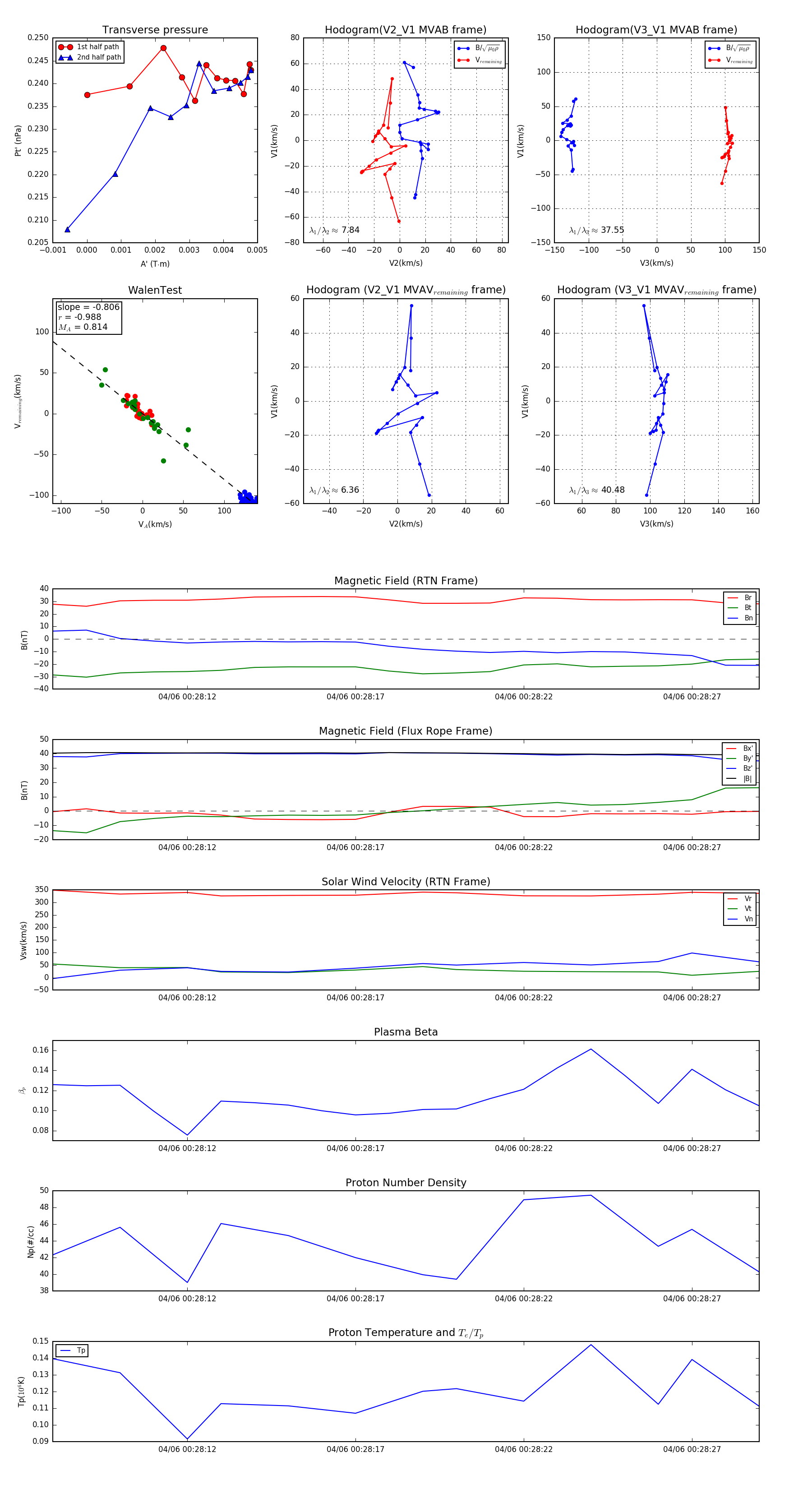
Flux Rope in 2024

Flux Rope Event 2024-04-06 00:28:08 ~ 2024-04-06 00:28:29 (22 seconds)


plot