HOME   LIST
‹–   –›

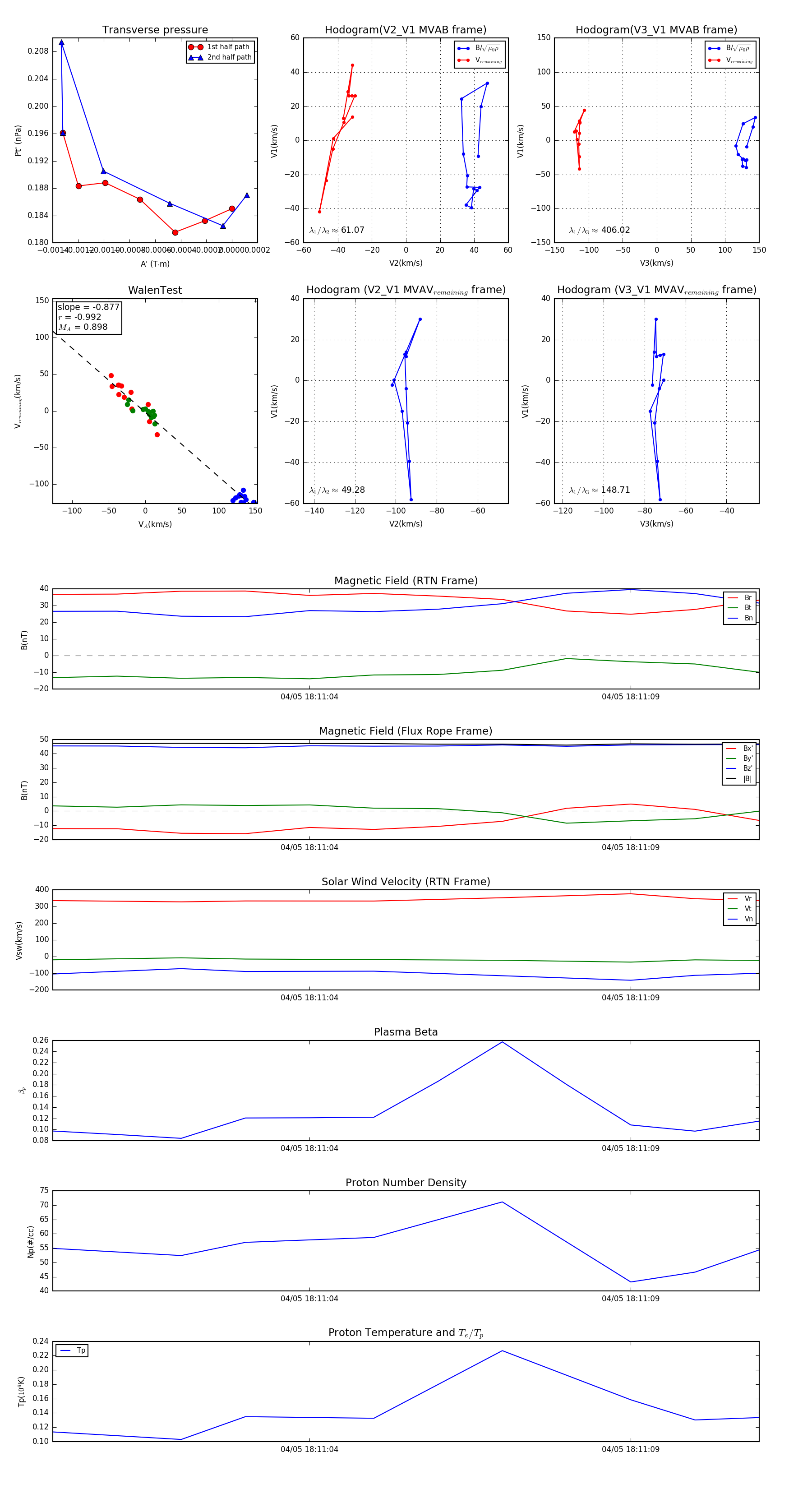
Flux Rope in 2024

Flux Rope Event 2024-04-05 18:11:00 ~ 2024-04-05 18:11:11 (12 seconds)


plot