HOME   LIST
‹–   –›

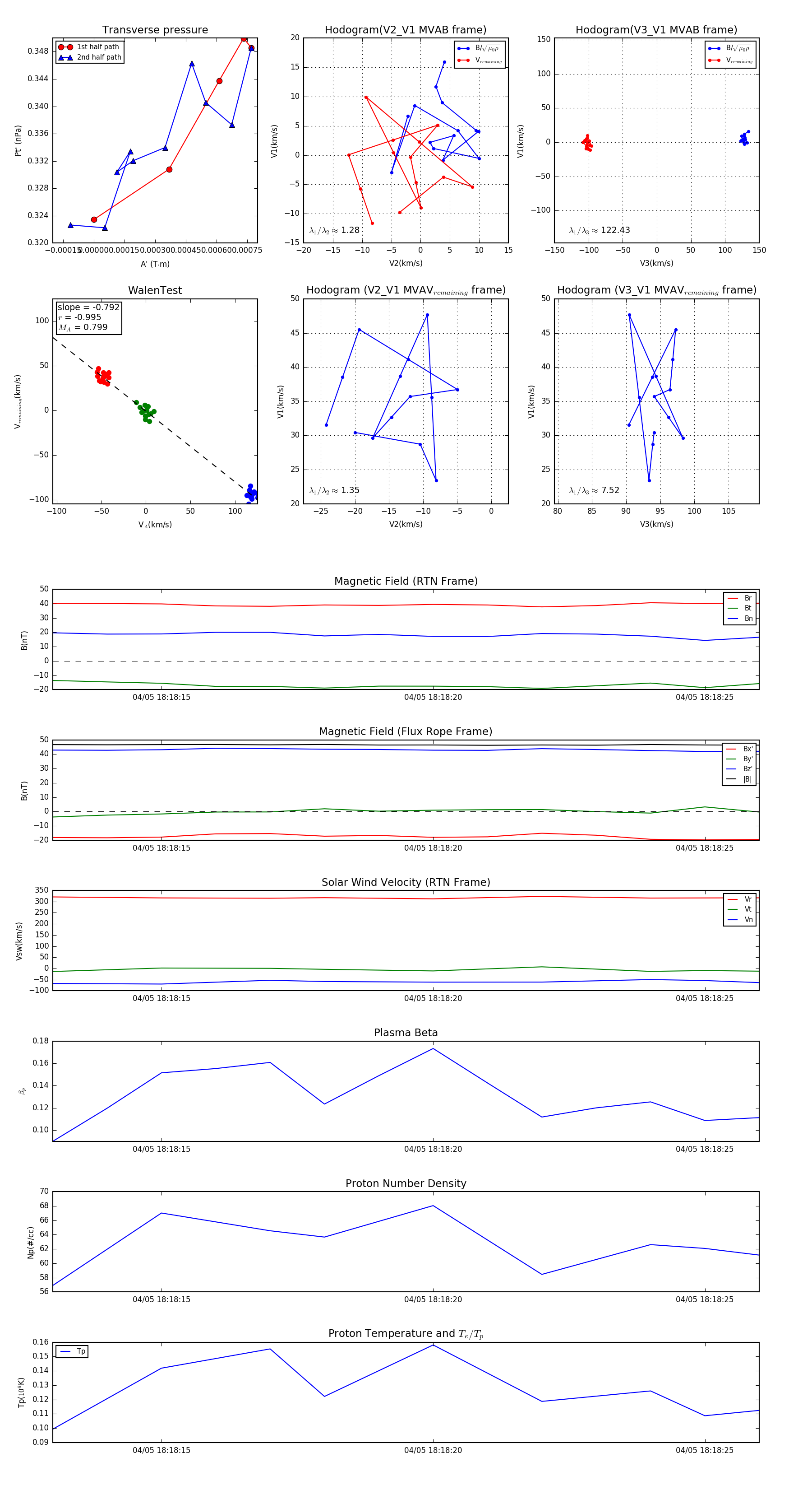
Flux Rope in 2024

Flux Rope Event 2024-04-05 18:18:13 ~ 2024-04-05 18:18:26 (14 seconds)


plot