HOME   LIST
‹–   –›

Flux Rope in 2024

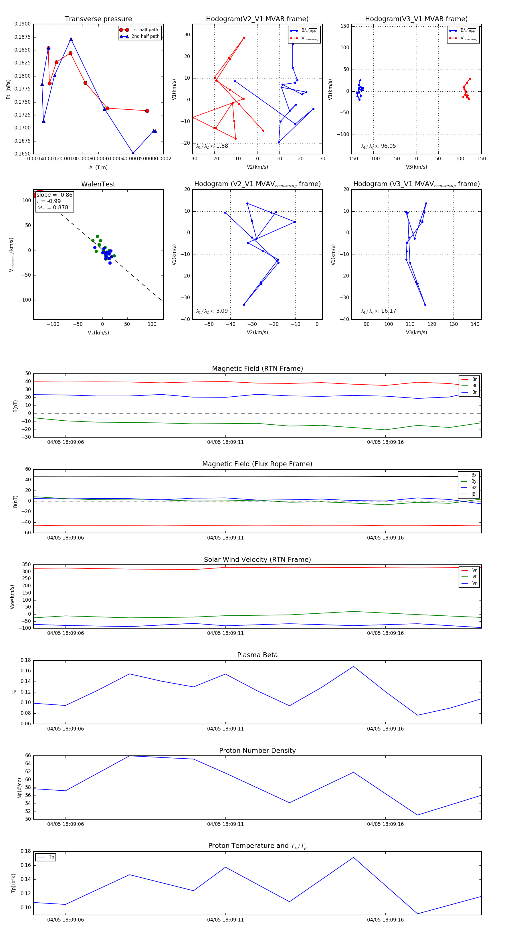
Flux Rope Event 2024-04-05 18:09:05 ~ 2024-04-05 18:09:19 (15 seconds)


plot