HOME   LIST
‹–   –›

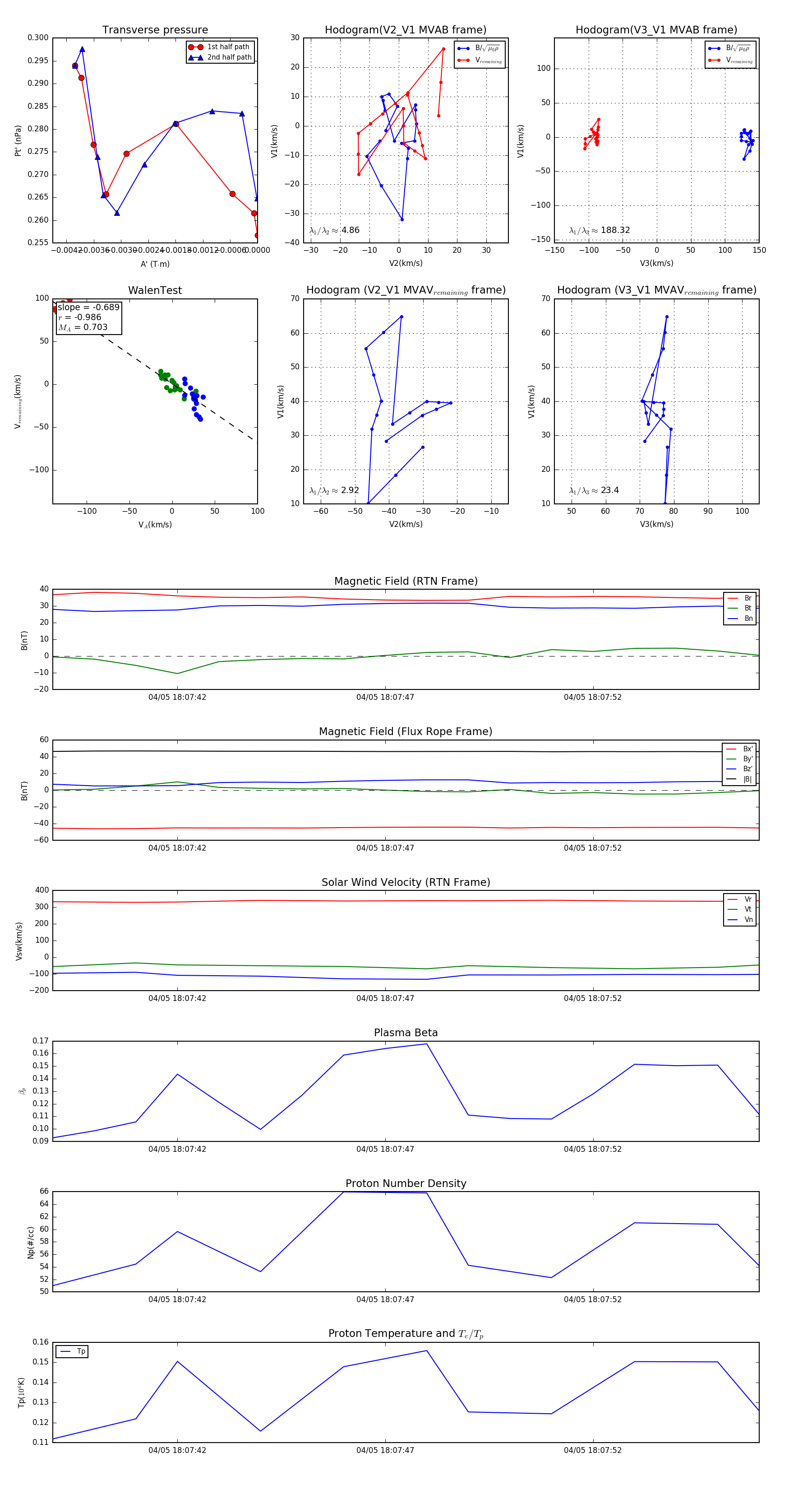
Flux Rope in 2024

Flux Rope Event 2024-04-05 18:07:39 ~ 2024-04-05 18:07:56 (18 seconds)


plot