HOME   LIST
‹–   –›

Flux Rope in 2024

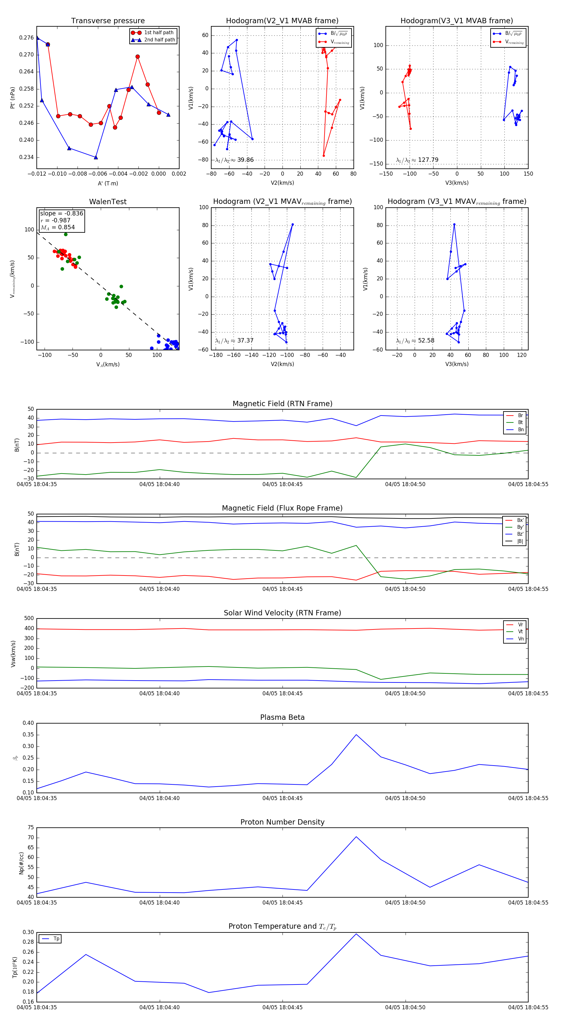
Flux Rope Event 2024-04-05 18:04:35 ~ 2024-04-05 18:04:55 (21 seconds)


plot