HOME   LIST
‹–   –›

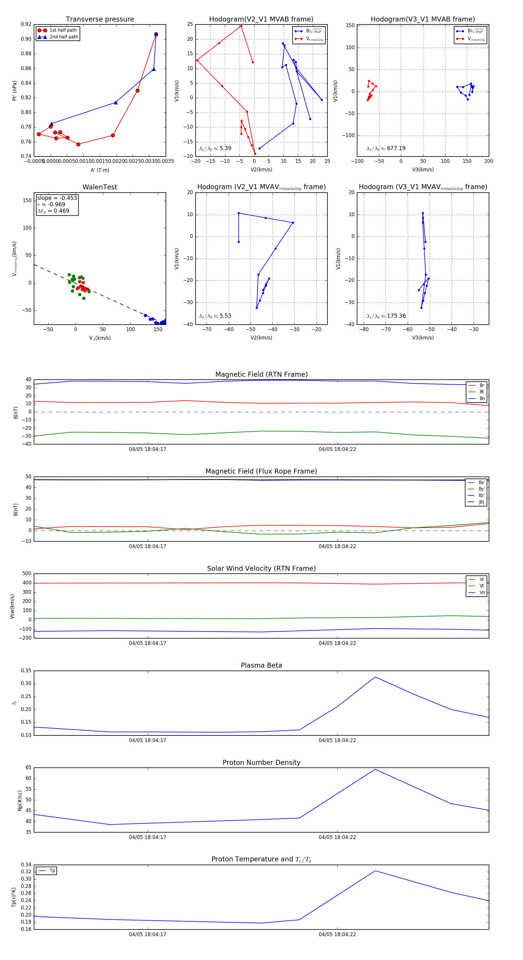
Flux Rope in 2024

Flux Rope Event 2024-04-05 18:04:14 ~ 2024-04-05 18:04:26 (13 seconds)


plot