HOME   LIST
‹–   –›

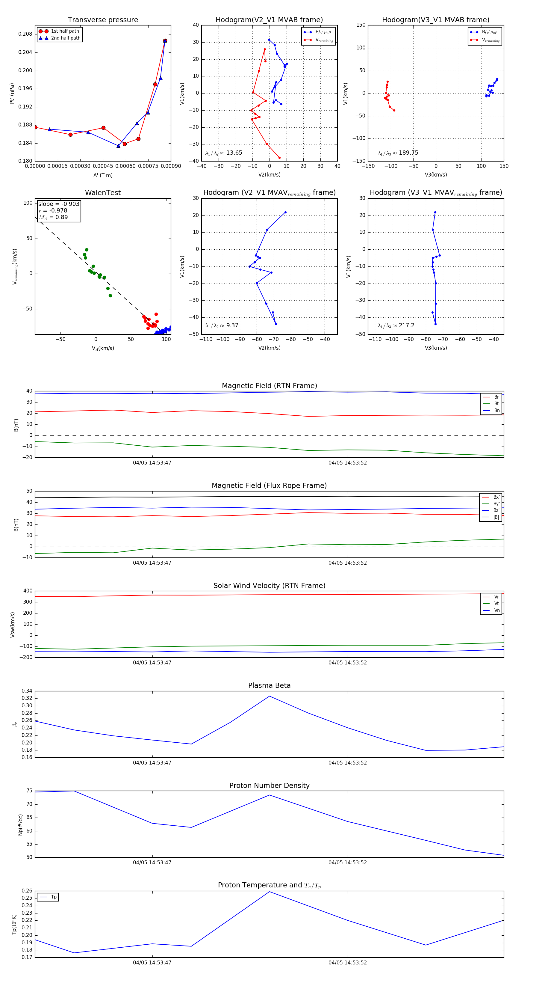
Flux Rope in 2024

Flux Rope Event 2024-04-05 14:53:44 ~ 2024-04-05 14:53:56 (13 seconds)


plot