HOME   LIST
‹–   –›

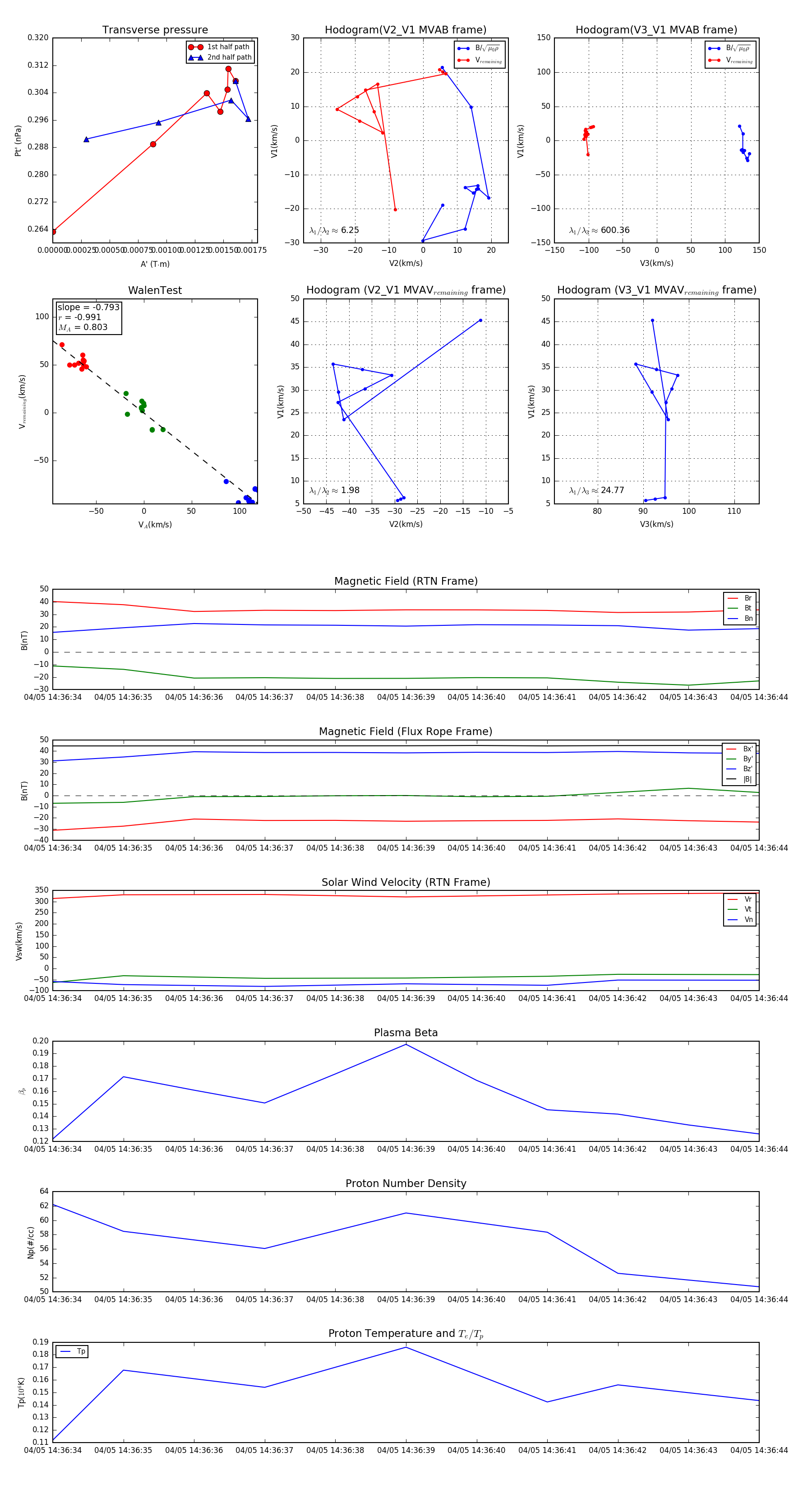
Flux Rope in 2024

Flux Rope Event 2024-04-05 14:36:34 ~ 2024-04-05 14:36:44 (11 seconds)


plot