HOME   LIST
‹–   –›

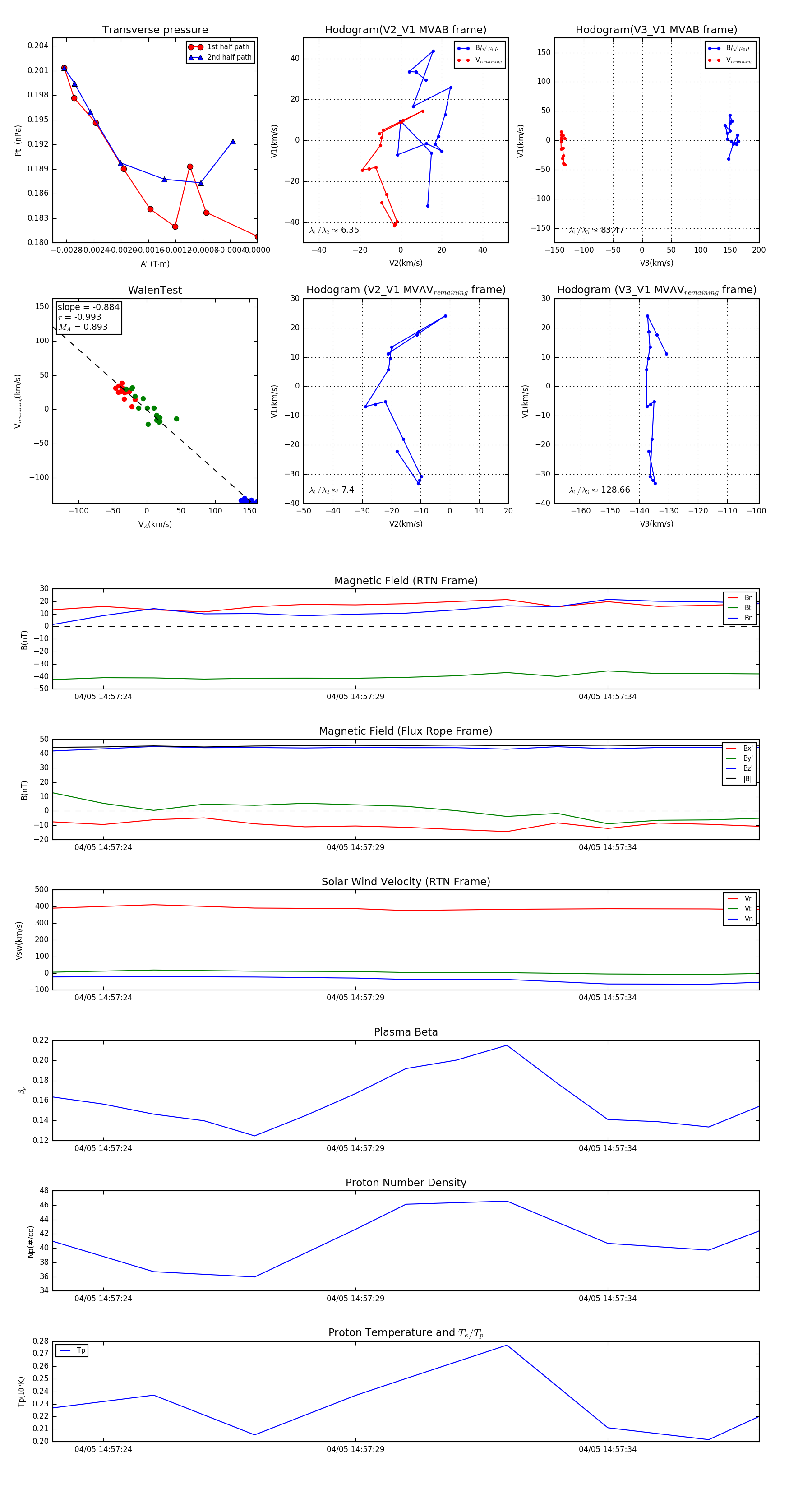
Flux Rope in 2024

Flux Rope Event 2024-04-05 14:57:23 ~ 2024-04-05 14:57:37 (15 seconds)


plot