HOME   LIST
‹–   –›

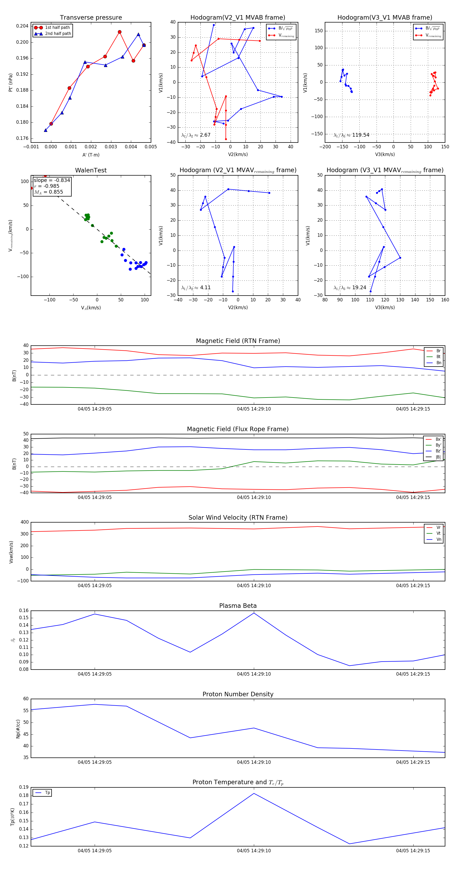
Flux Rope in 2024

Flux Rope Event 2024-04-05 14:29:03 ~ 2024-04-05 14:29:16 (14 seconds)


plot