HOME   LIST
‹–   –›

Flux Rope in 2024

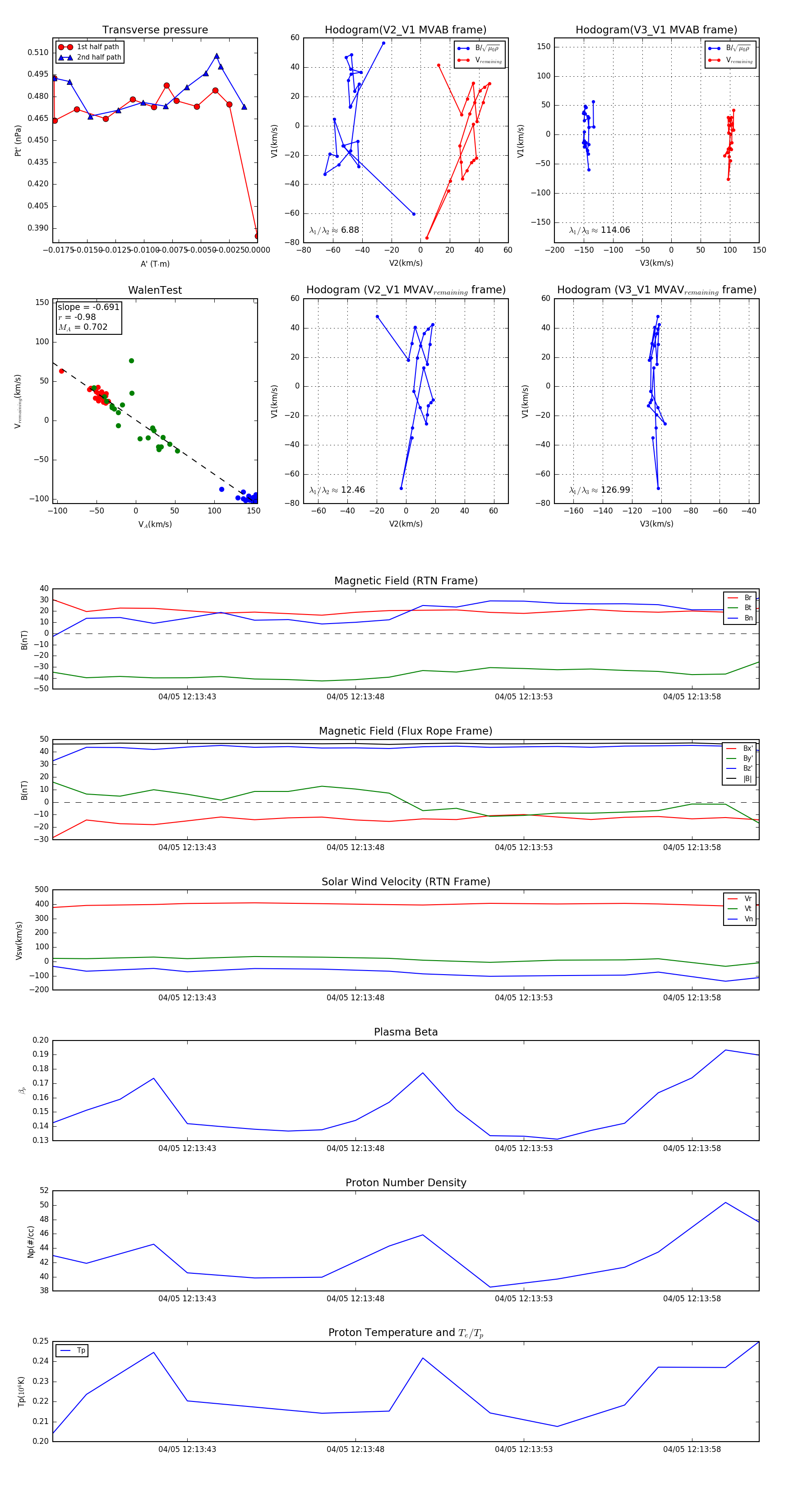
Flux Rope Event 2024-04-05 12:13:39 ~ 2024-04-05 12:14:00 (22 seconds)


plot