HOME   LIST
‹–   –›

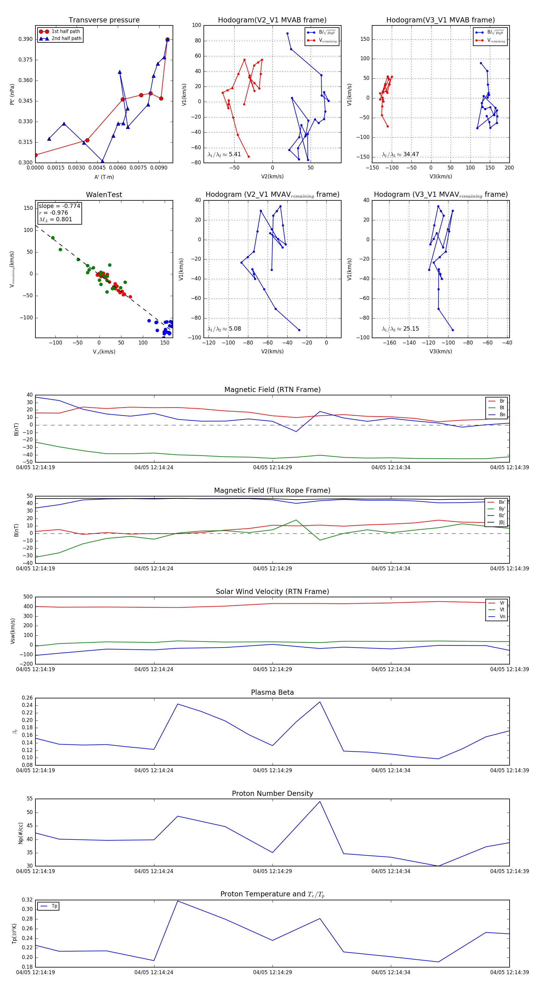
Flux Rope in 2024

Flux Rope Event 2024-04-05 12:14:19 ~ 2024-04-05 12:14:39 (21 seconds)


plot