HOME   LIST
‹–   –›

Flux Rope in 2024

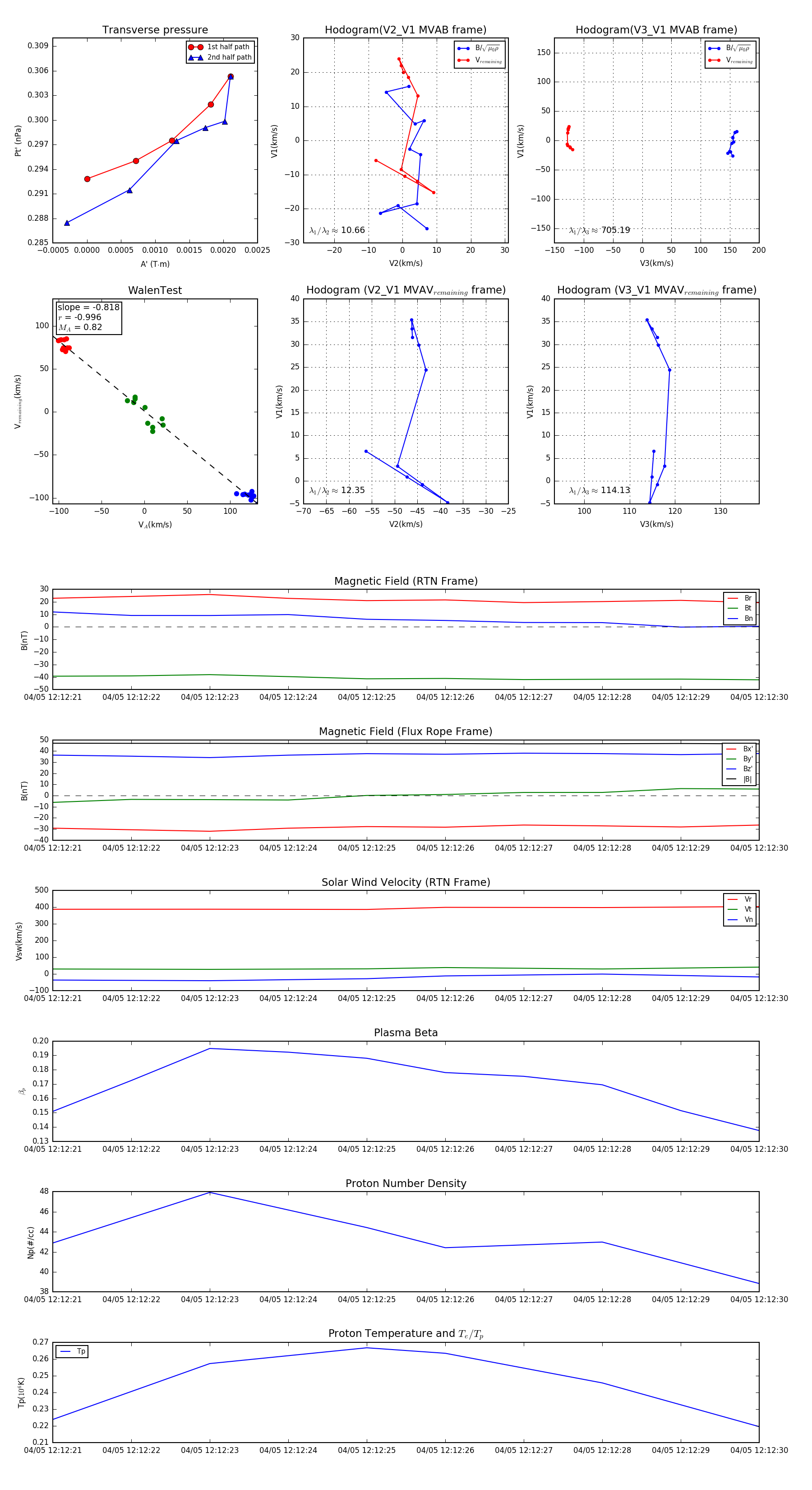
Flux Rope Event 2024-04-05 12:12:21 ~ 2024-04-05 12:12:30 (10 seconds)


plot