HOME   LIST
‹–   –›

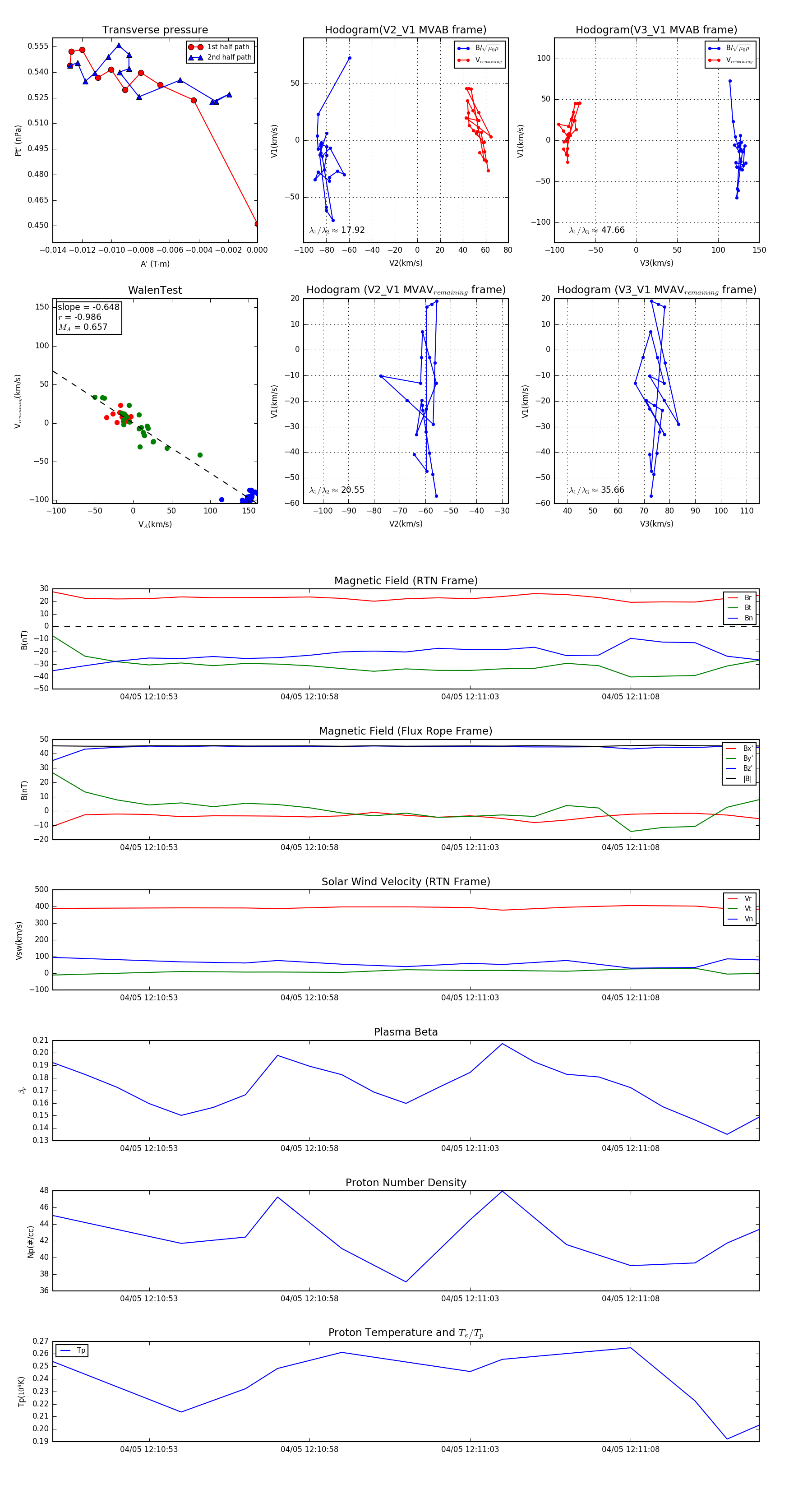
Flux Rope in 2024

Flux Rope Event 2024-04-05 12:10:50 ~ 2024-04-05 12:11:12 (23 seconds)


plot