HOME   LIST
‹–   –›

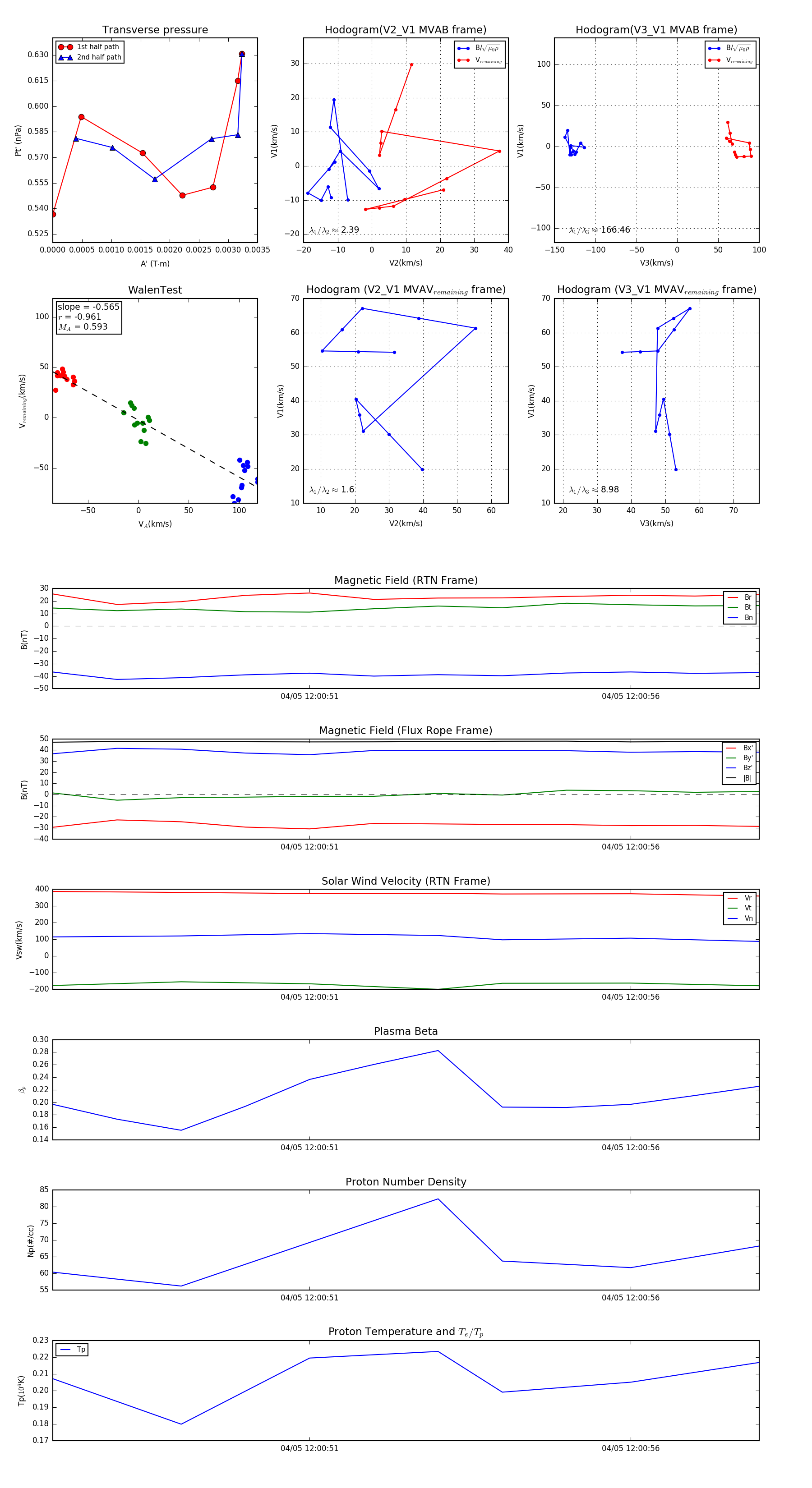
Flux Rope in 2024

Flux Rope Event 2024-04-05 12:00:47 ~ 2024-04-05 12:00:58 (12 seconds)


plot