HOME   LIST
‹–   –›

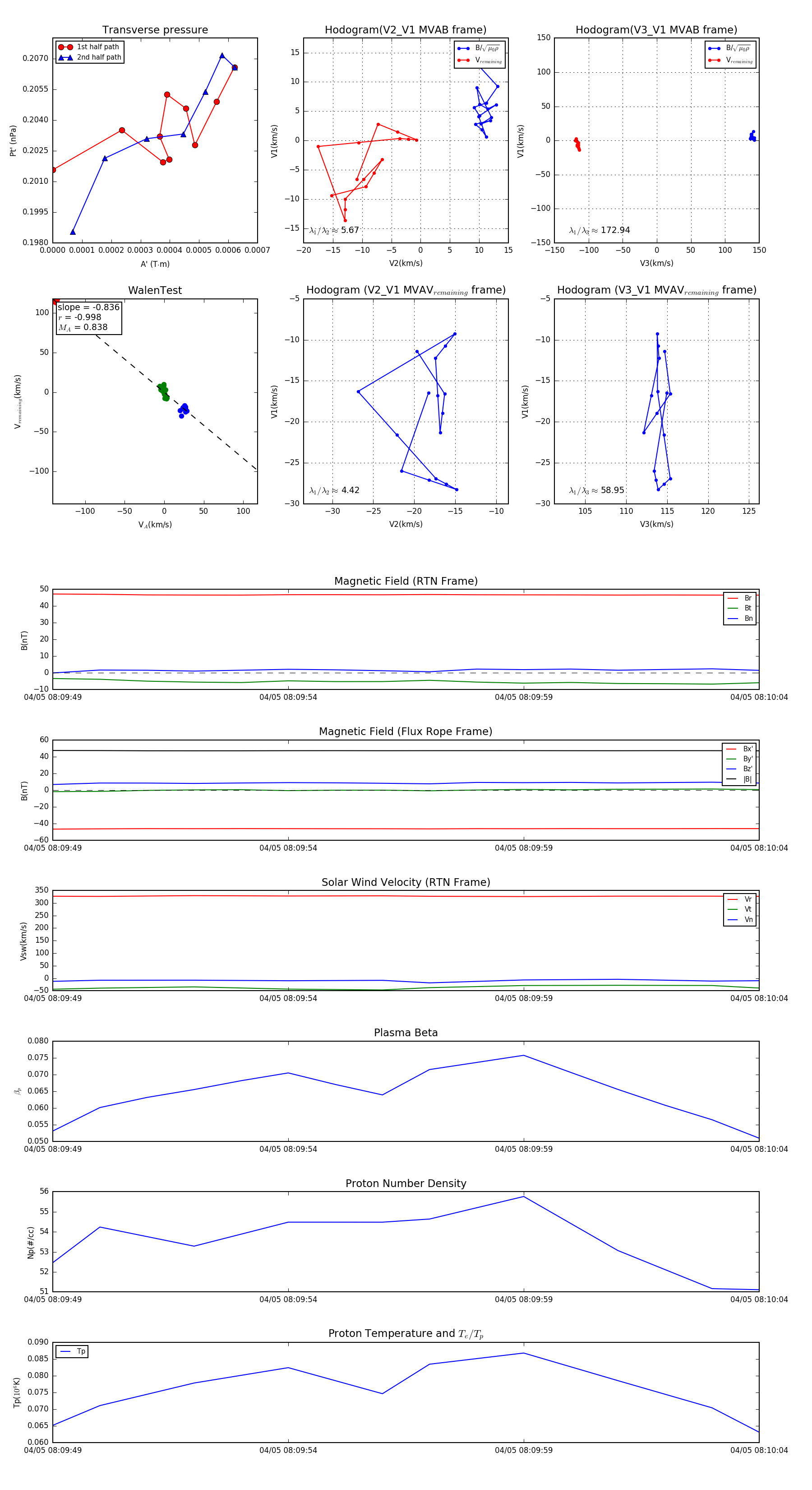
Flux Rope in 2024

Flux Rope Event 2024-04-05 08:09:49 ~ 2024-04-05 08:10:04 (16 seconds)


plot