HOME   LIST
‹–   –›

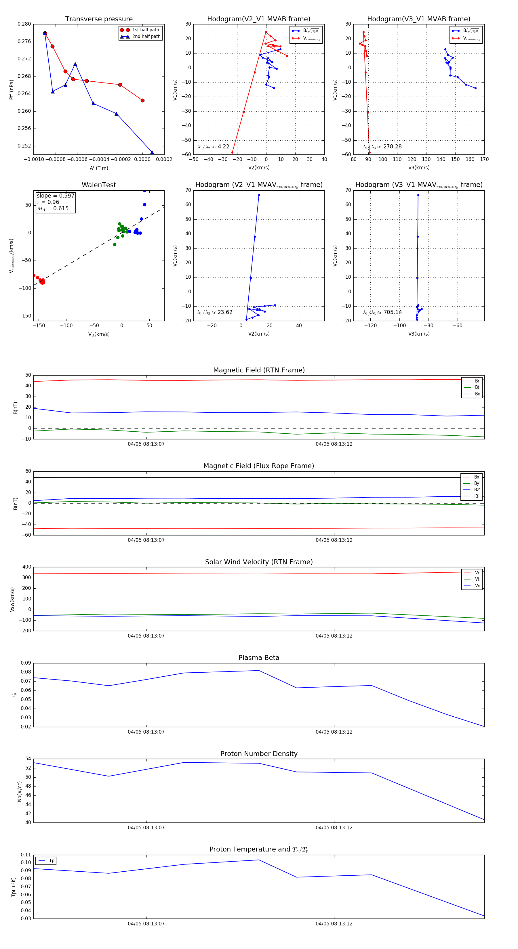
Flux Rope in 2024

Flux Rope Event 2024-04-05 08:13:04 ~ 2024-04-05 08:13:16 (13 seconds)


plot