HOME   LIST
‹–   –›

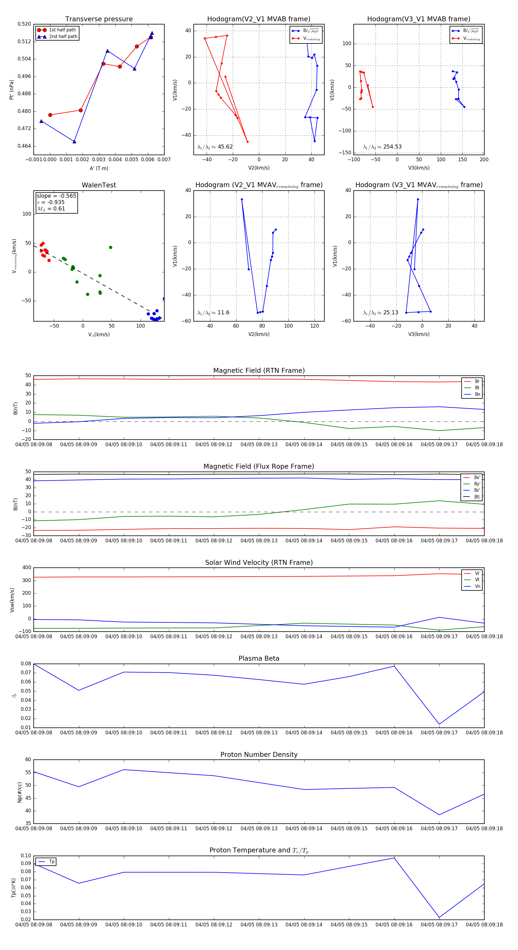
Flux Rope in 2024

Flux Rope Event 2024-04-05 08:09:08 ~ 2024-04-05 08:09:18 (11 seconds)


plot