HOME   LIST
‹–   –›

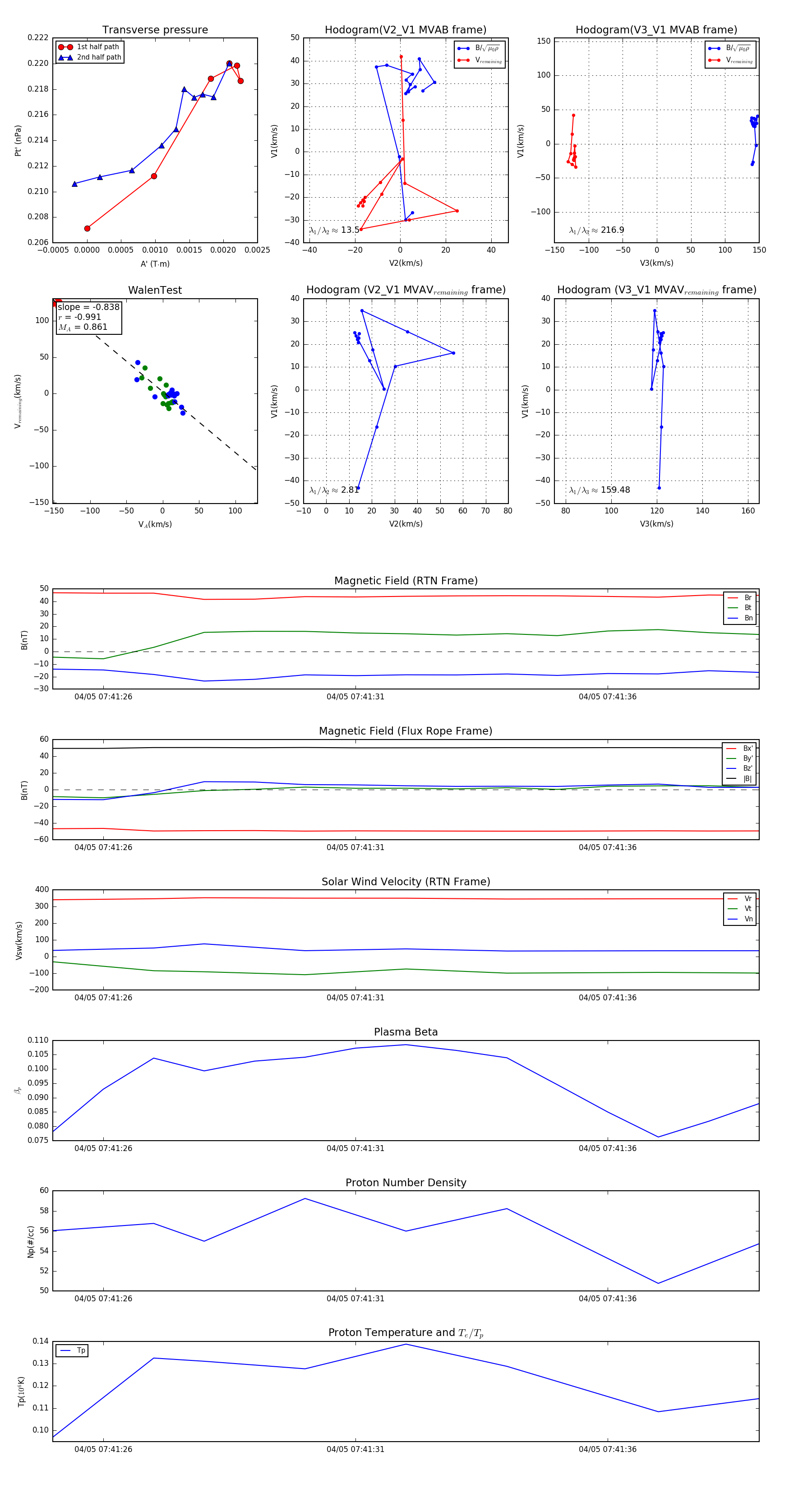
Flux Rope in 2024

Flux Rope Event 2024-04-05 07:41:25 ~ 2024-04-05 07:41:39 (15 seconds)


plot