HOME   LIST
‹–   –›

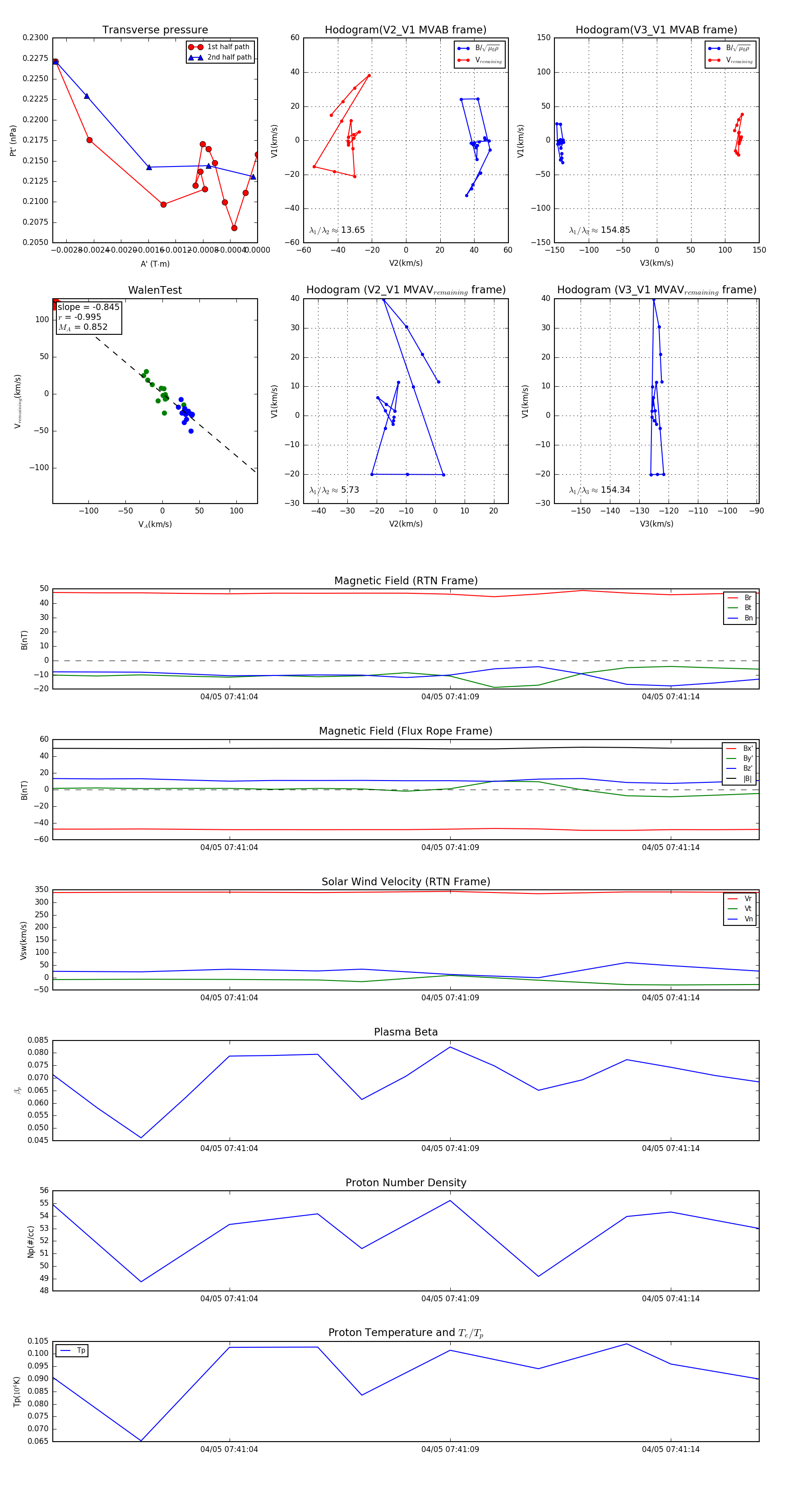
Flux Rope in 2024

Flux Rope Event 2024-04-05 07:41:00 ~ 2024-04-05 07:41:16 (17 seconds)


plot