HOME   LIST
‹–   –›

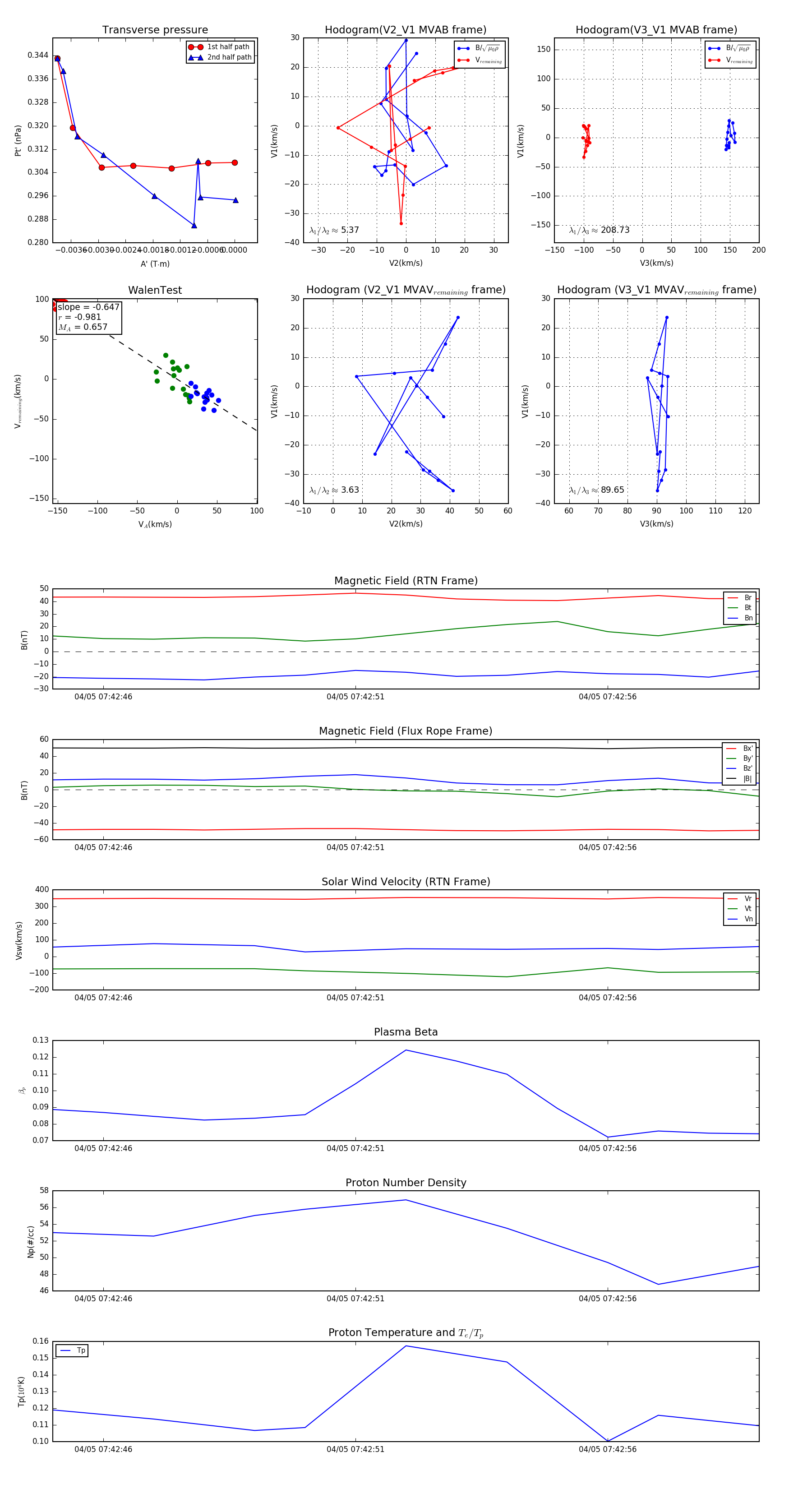
Flux Rope in 2024

Flux Rope Event 2024-04-05 07:42:45 ~ 2024-04-05 07:42:59 (15 seconds)


plot