HOME   LIST
‹–   –›

Flux Rope in 2024

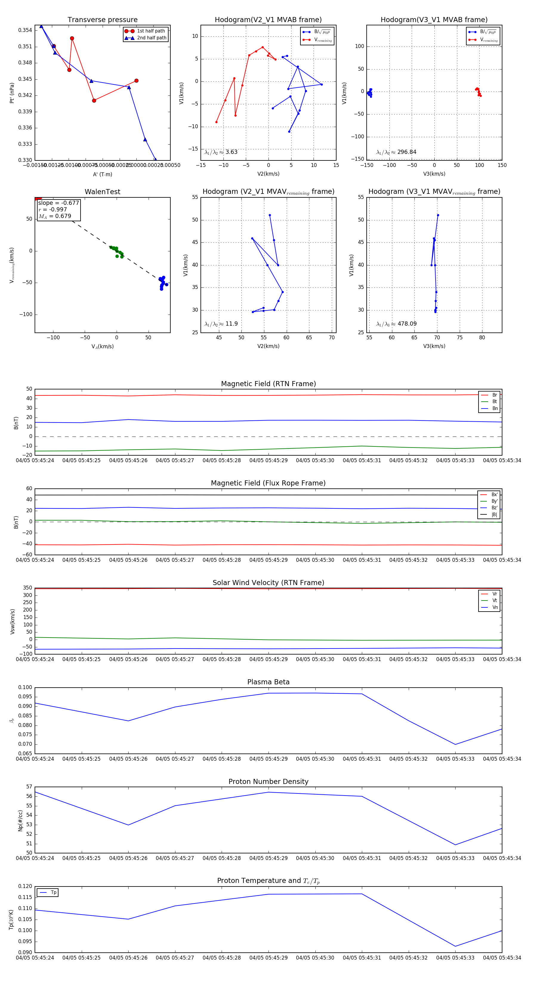
Flux Rope Event 2024-04-05 05:45:24 ~ 2024-04-05 05:45:34 (11 seconds)


plot