HOME   LIST
‹–   –›

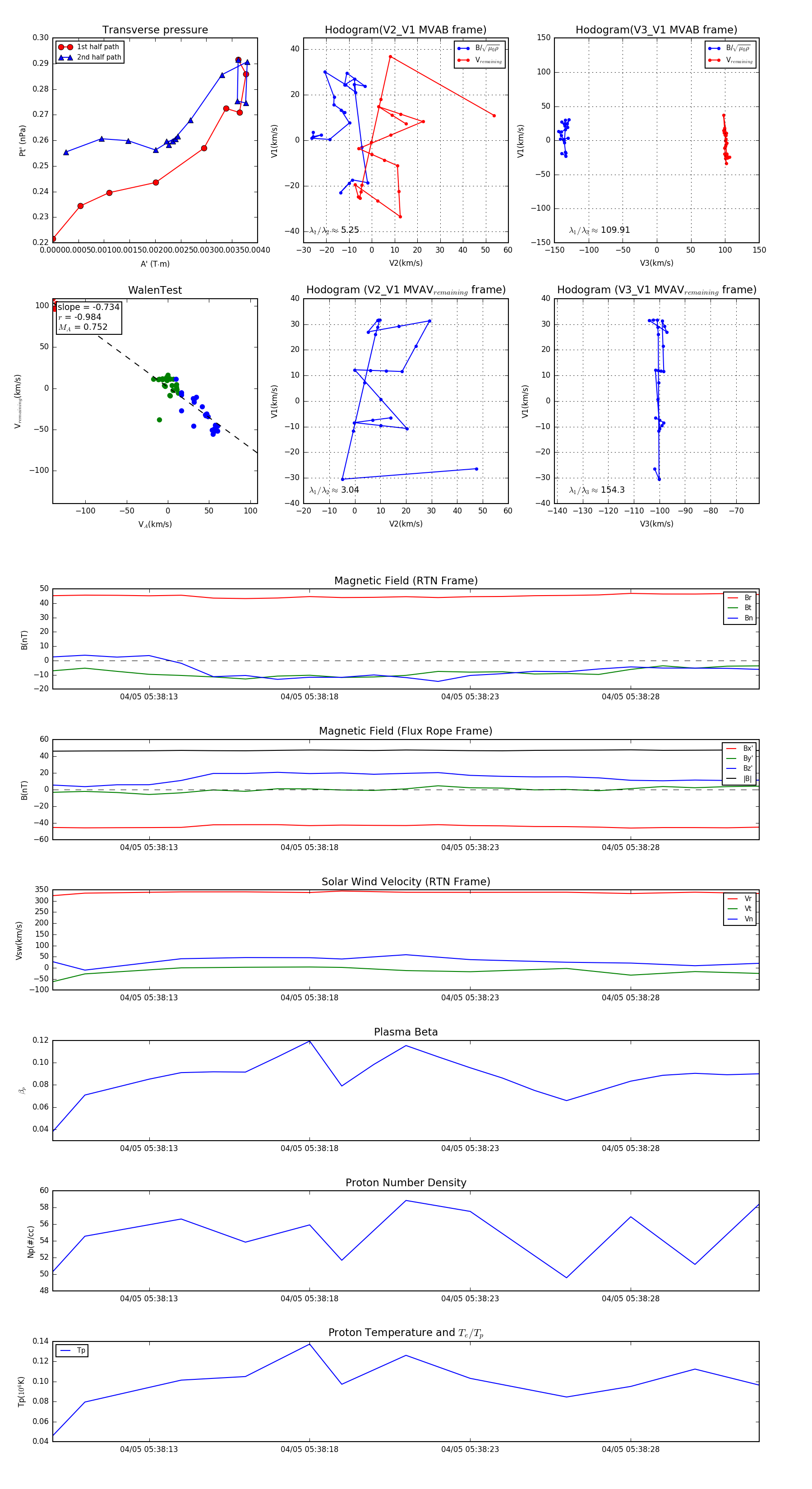
Flux Rope in 2024

Flux Rope Event 2024-04-05 05:38:10 ~ 2024-04-05 05:38:32 (23 seconds)


plot