HOME   LIST
‹–   –›

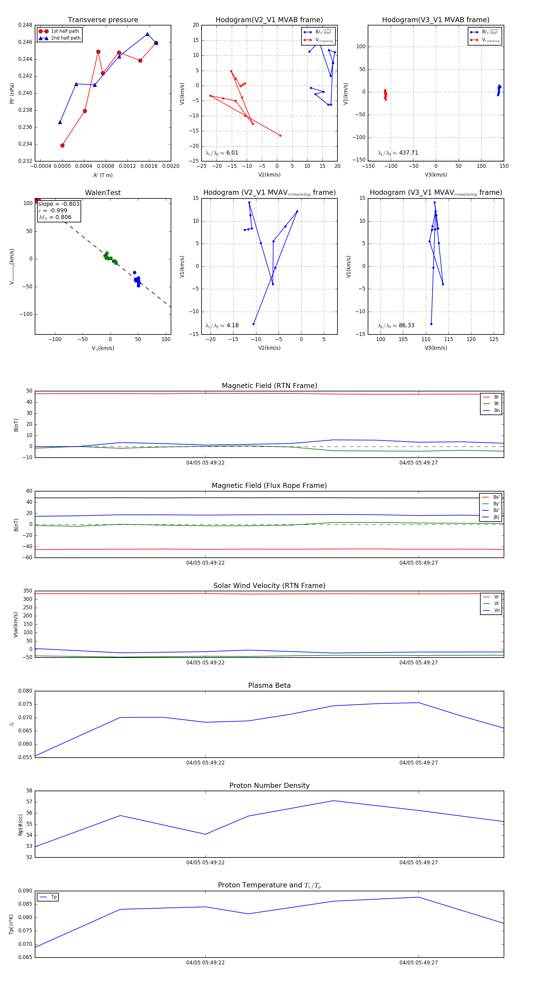
Flux Rope in 2024

Flux Rope Event 2024-04-05 05:49:18 ~ 2024-04-05 05:49:29 (12 seconds)


plot