HOME   LIST
‹–   –›

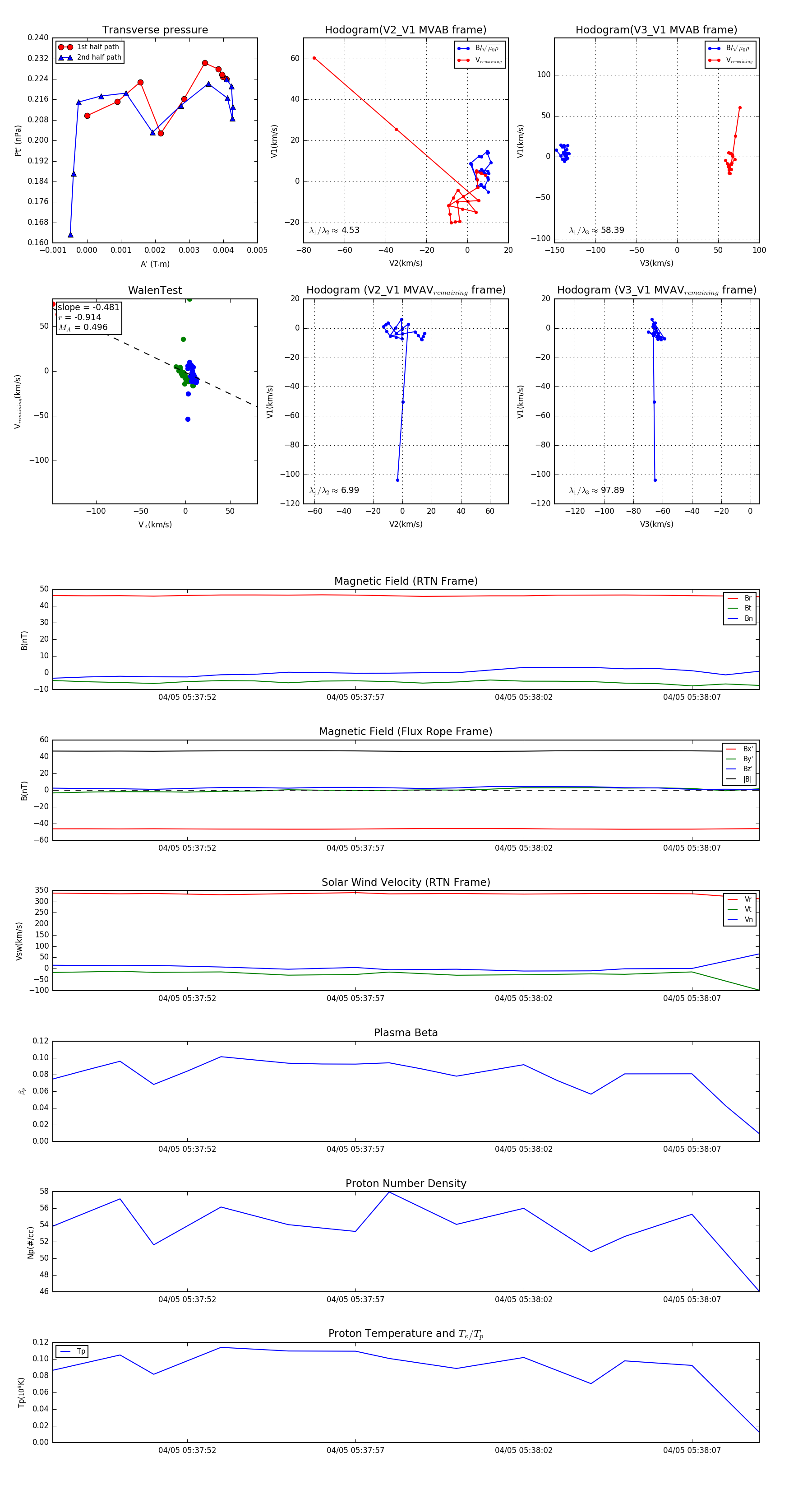
Flux Rope in 2024

Flux Rope Event 2024-04-05 05:37:48 ~ 2024-04-05 05:38:09 (22 seconds)


plot