HOME   LIST
‹–   –›

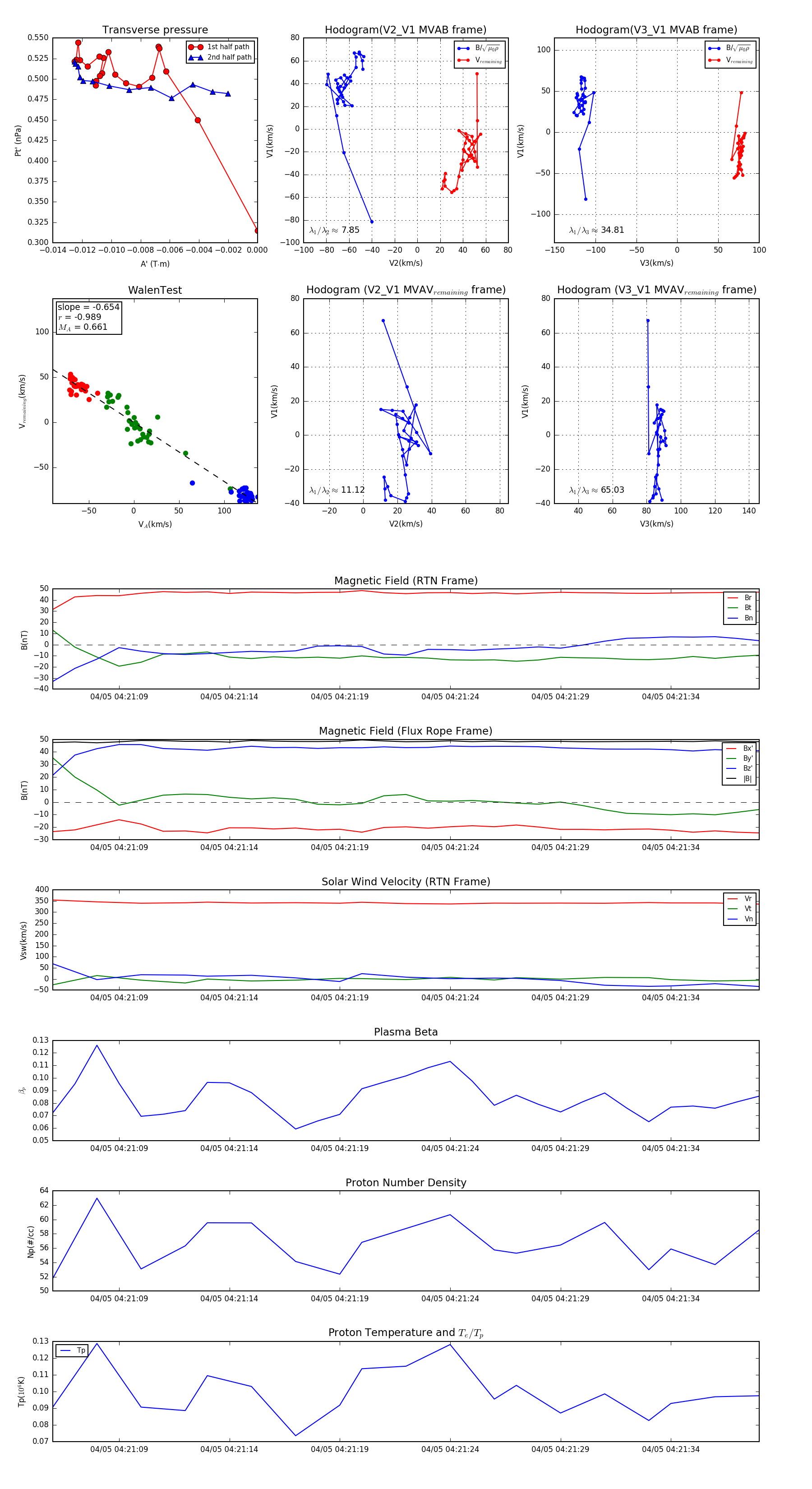
Flux Rope in 2024

Flux Rope Event 2024-04-05 04:21:06 ~ 2024-04-05 04:21:38 (33 seconds)


plot