HOME   LIST
‹–   –›

Flux Rope in 2024

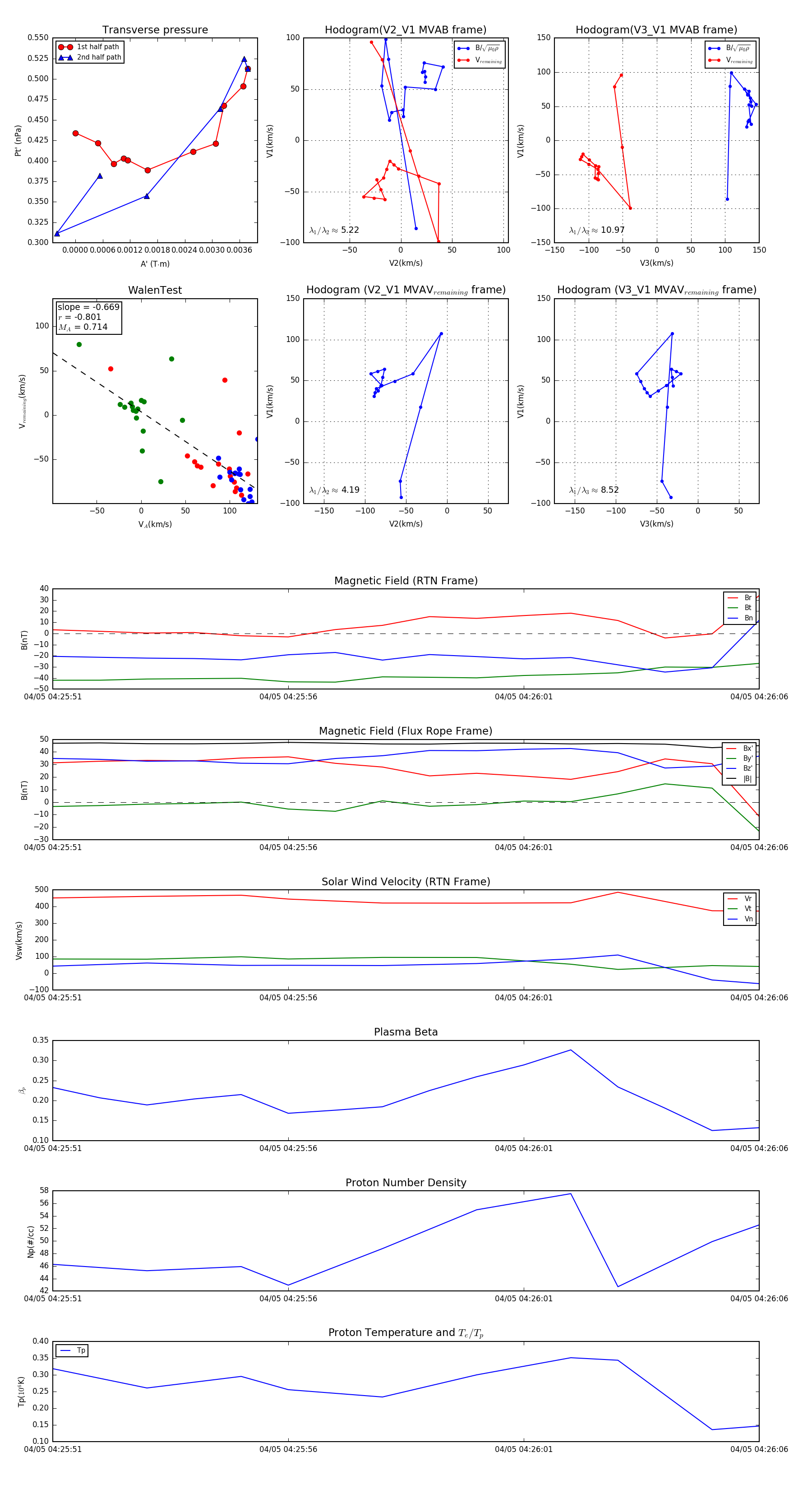
Flux Rope Event 2024-04-05 04:25:51 ~ 2024-04-05 04:26:06 (16 seconds)


plot