HOME   LIST
‹–   –›

Flux Rope in 2024

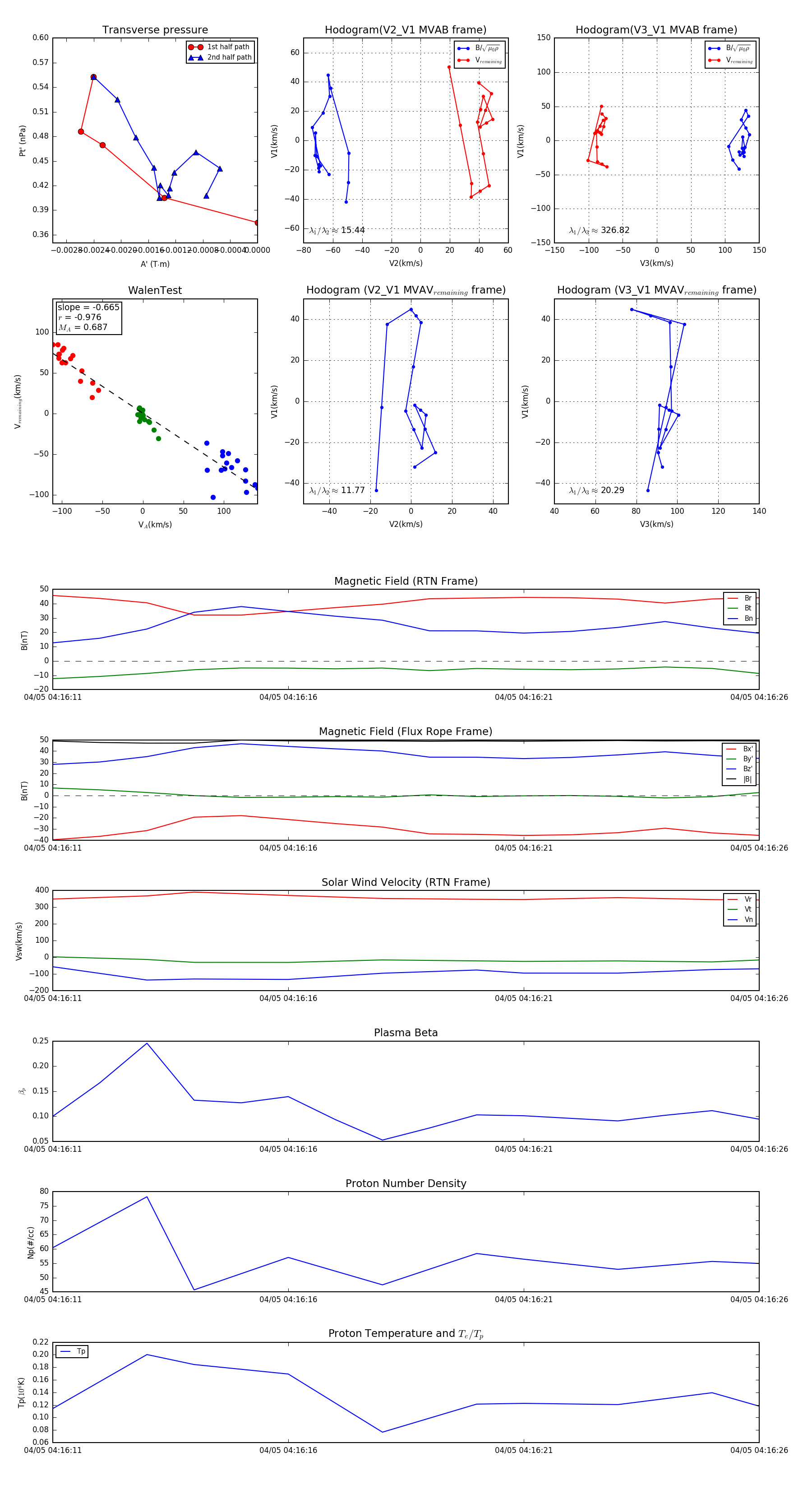
Flux Rope Event 2024-04-05 04:16:11 ~ 2024-04-05 04:16:26 (16 seconds)


plot