HOME   LIST
‹–   –›

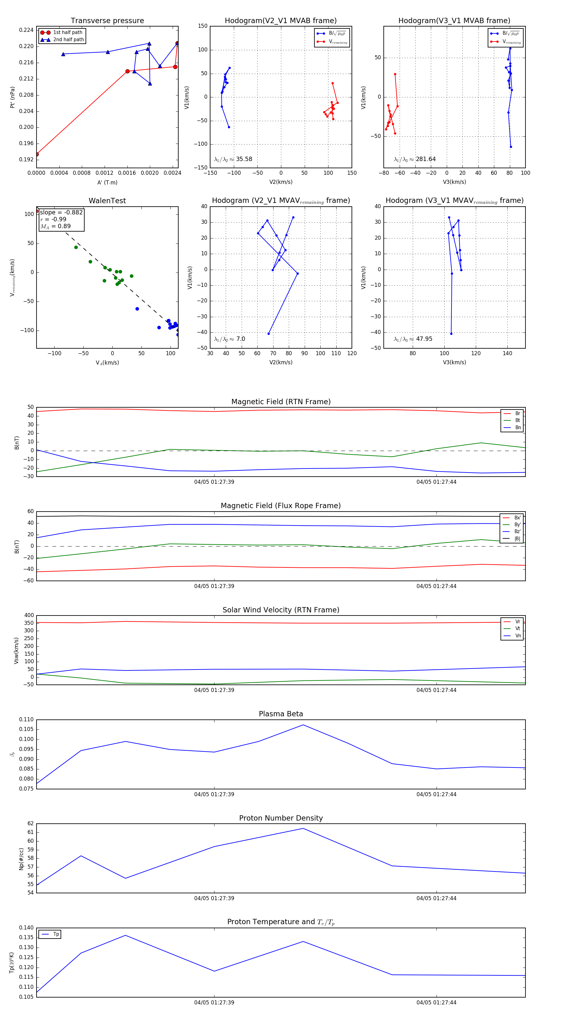
Flux Rope in 2024

Flux Rope Event 2024-04-05 01:27:35 ~ 2024-04-05 01:27:46 (12 seconds)


plot