HOME   LIST
‹–   –›

Flux Rope in 2024

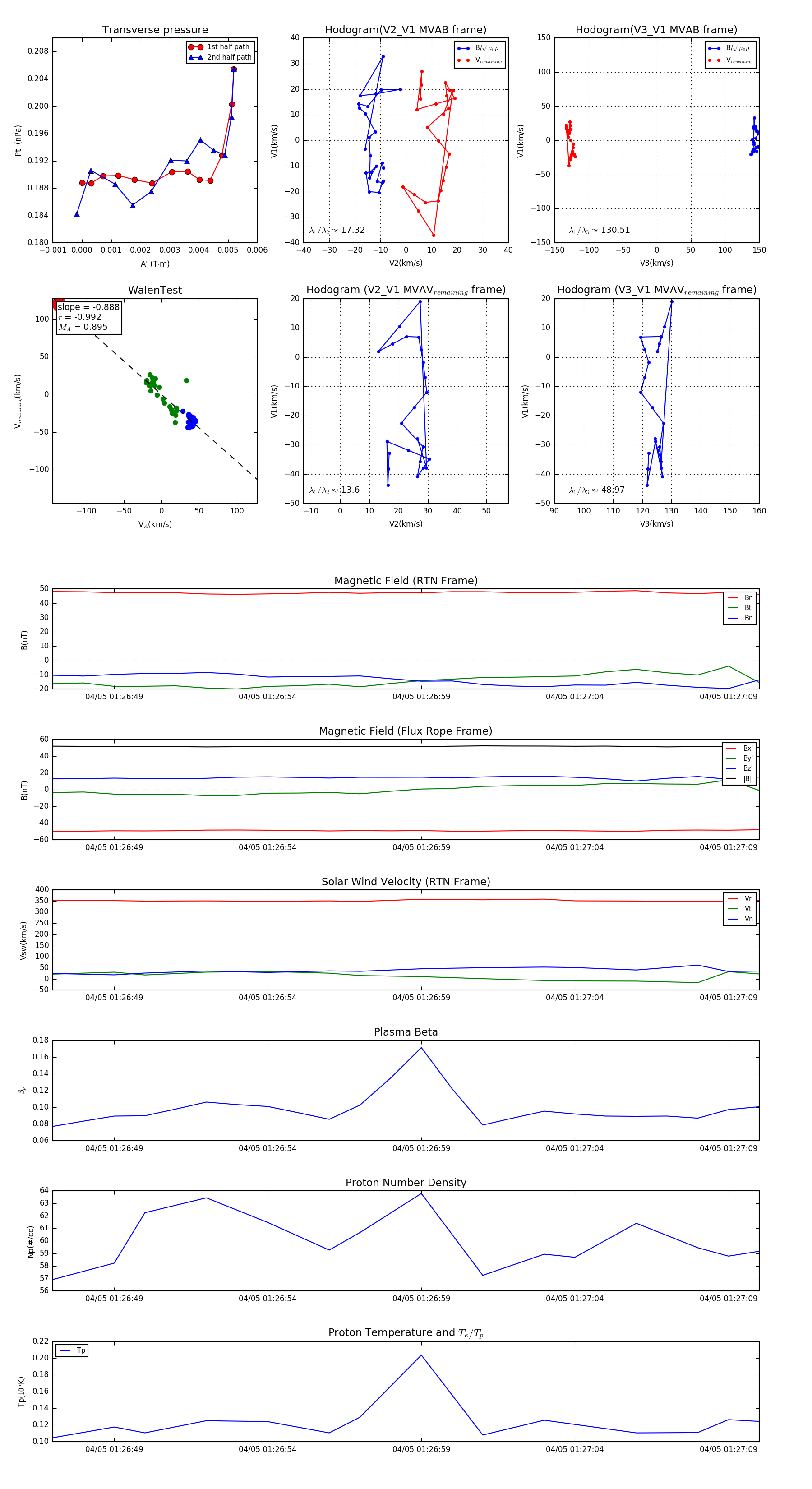
Flux Rope Event 2024-04-05 01:26:47 ~ 2024-04-05 01:27:10 (24 seconds)


plot