HOME   LIST
‹–   –›

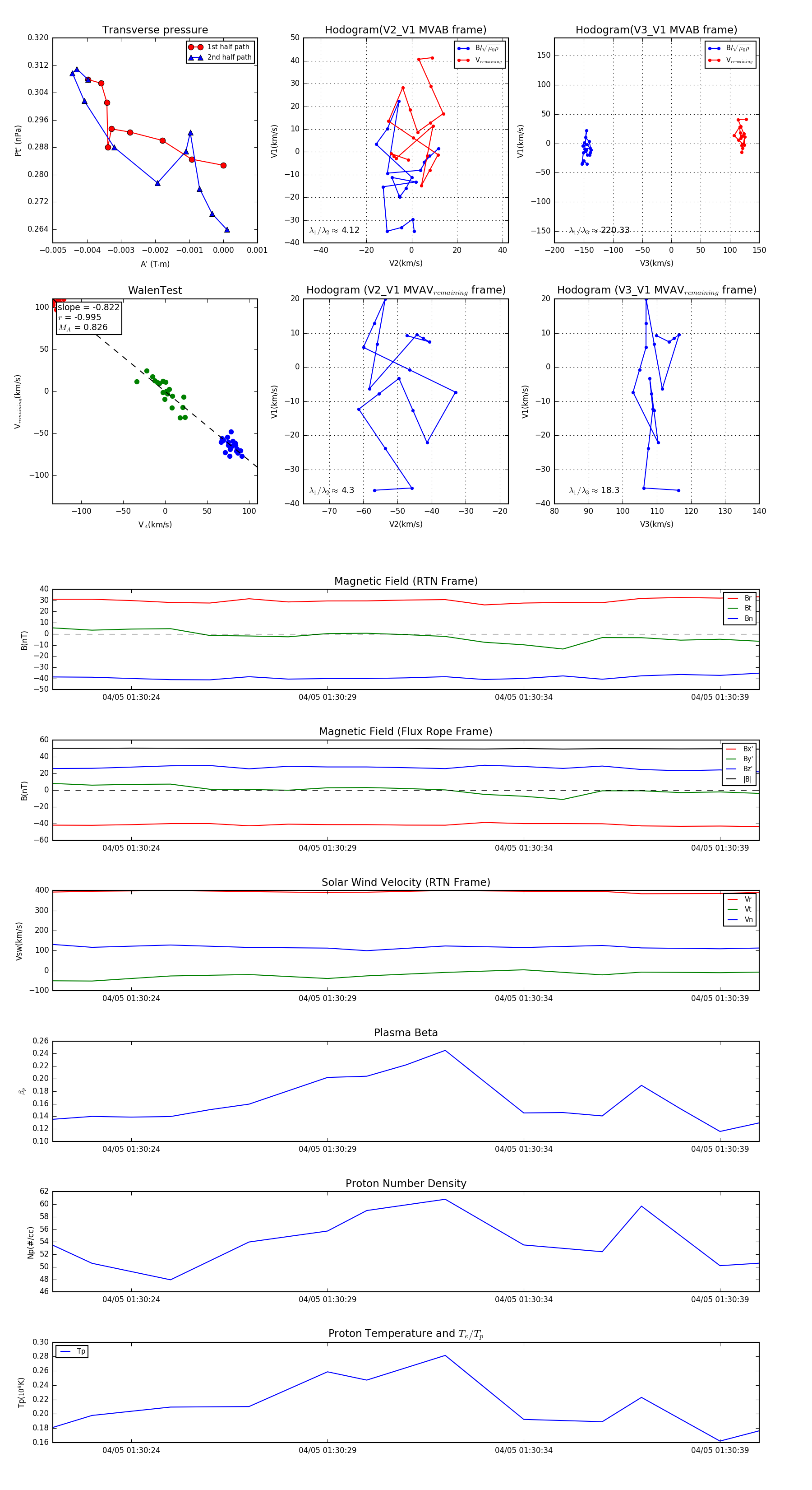
Flux Rope in 2024

Flux Rope Event 2024-04-05 01:30:22 ~ 2024-04-05 01:30:40 (19 seconds)


plot