HOME   LIST
‹–   –›

Flux Rope in 2024

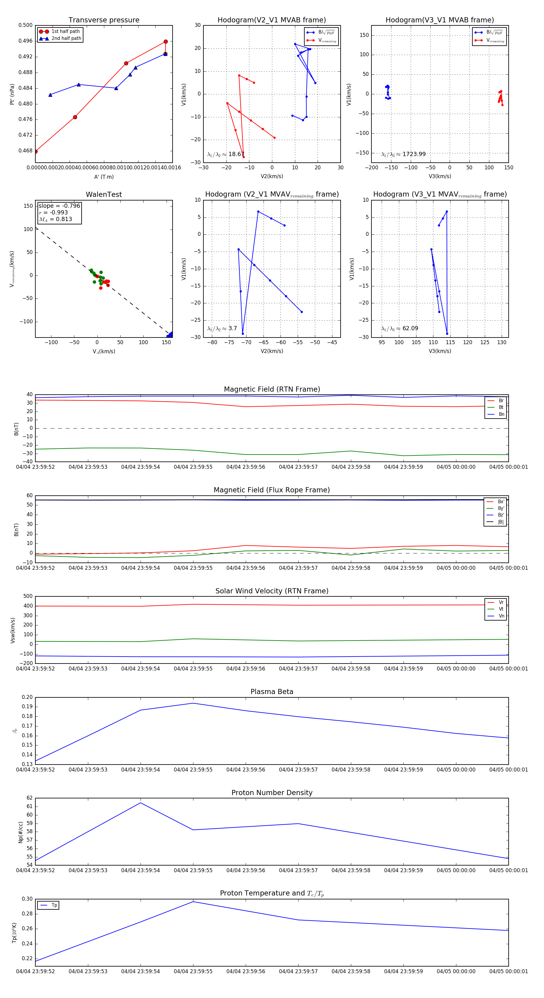
Flux Rope Event 2024-04-04 23:59:52 ~ 2024-04-05 00:00:01 (10 seconds)


plot